Texas Instruments LMX2595 Bruksanvisning
Texas Instruments ej kategoriserat LMX2595
Läs gratis den bruksanvisning för Texas Instruments LMX2595 (79 sidor) i kategorin ej kategoriserat. Guiden har ansetts hjälpsam av 2 personer och har ett genomsnittsbetyg på 4.5 stjärnor baserat på 7 recensioner. Har du en fråga om Texas Instruments LMX2595 eller vill du ställa frågor till andra användare av produkten? Ställ en fråga
Sida 1/79

Charge
Pump
Vtune
CPout
RFoutAP
Sigma-Delta
Modulator
N Divider
OSCin
Douber
Post-R
Divider
Multiplier
Pre-R
Divider
I
Vcc
RFoutAM
RFoutBP
Vcc
Channel
Divider
Loop Filter
Phase
Detector
Serial Interface
Control
SDI
SCK
CSB
MUXout
OSCinP
OSCinM
Input
signal
RFoutBM
MUX
MUX
SYSREF
2X
Product
Folder
Order
Now
Technical
Documents
Tools &
Software
Support &
Community
AnIMPORTANTNOTICEattheendofthisdatasheetaddressesavailability,warranty,changes,useinsafety-criticalapplications,
intellectualpropertymattersandotherimportantdisclaimers.PRODUCTIONDATA.
LMX2595
SNAS736C–JUNE2017–REVISEDAPRIL2019
LMX259520-GHzWidebandPLLATINUM™RFSynthesizer
WithPhaseSynchronizationandJESD204BSupport
1
1Features
1
•10-MHzto20-GHzoutputfrequency
•–110dBc/Hzphasenoiseat100-kHzoffsetwith
15-GHzcarrier
•45-fsrmsjitterat7.5GHz(100Hzto100MHz)
•Programmableoutputpower
•PLLkeyspecifications
–Figureofmerit:–236dBc/Hz
–Normalized1/fnoise:–129dBc/Hz
–Highphasedetectorfrequency
–400-MHzintegermode
–300-MHzfractionalmode
–32-bitfractional-Ndivider
•Removeintegerboundaryspurswith
programmableinputmultiplier
•Synchronizationofoutputphaseacrossmultiple
devices
•SupportforSYSREFwith9-psresolution
programmabledelay
•Frequencyrampandchirpgenerationabilityfor
FMCWapplications
•<20-µsVCOcalibrationspeed
•3.3-Vsinglepowersupplyoperation
2Applications
•5Gandmm-Wavewirelessinfrastructure
•Testandmeasurementequipment
•Radar
•MIMO
•Phasedarrayantennasandbeamforming
•High-speeddataconverterclocking(supports
JESD204B)
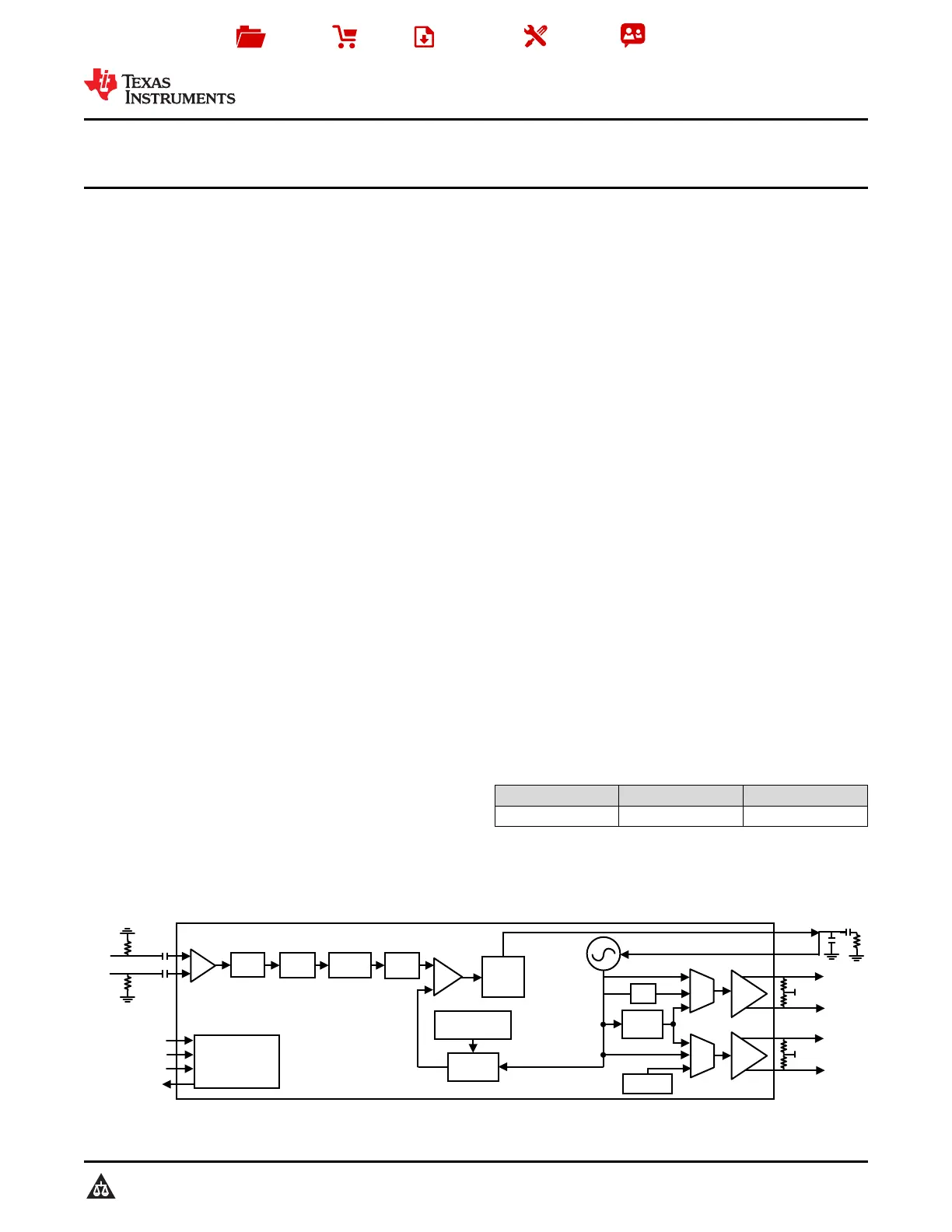
3Description
TheLMX2595high-performance,wideband
synthesizerthatcangenerateanyfrequencyfrom10
MHzto20GHz.Anintegrateddoublerisusedfor
frequenciesabove15GHz.Thehigh-performance
PLLwithfigureofmeritof–236dBc/Hzandhigh-
phasedetectorfrequencycanattainverylowin-band
noiseandintegratedjitter.Thehigh-speedN-divider
hasnopre-divider,thussignificantlyreducingthe
amplitudeandnumberofspurs.Thereisalsoa
programmableinputmultipliertomitigateinteger
boundaryspurs.
TheLMX2595allowsuserstosynchronizetheoutput
ofmultipledevicesandalsoenablesapplicationsthat
needdeterministicdelaybetweeninputandoutput.A
frequencyrampgeneratorcansynthesizeuptotwo
segmentsoframpinanautomaticrampgeneration
optionoramanualoptionformaximumflexibility.The
fastcalibrationalgorithmallowschangingfrequencies
fasterthan20µs.TheLMX2595addssupportfor
generatingorrepeatingSYSREF(compliantto
JESD204Bstandard)designedforlow-noiseclock
sourcesinhigh-speeddataconverters.Afinedelay
adjustment(9-psresolution)isprovidedinthis
configurationtoaccountfordelaydifferencesofboard
traces.
TheoutputdriverswithinLMX2595deliveroutput
powerashighas7dBmat15-GHzcarrierfrequency.
Thedevicerunsfromasingle3.3-Vsupplyandhas
integratedLDOsthateliminatetheneedforon-board
lownoiseLDOs.
DeviceInformation
(1)
PARTNUMBERPACKAGEBODYSIZE(NOM)
LMX2595VQFN(40)6.00mm×6.00mm
(1)Forallavailablepackages,seetheorderableaddendumat
theendofthedatasheet.
SimplifiedSchematic
Produktspecifikationer
| Varumärke: | Texas Instruments |
| Kategori: | ej kategoriserat |
| Modell: | LMX2595 |
Behöver du hjälp?
Om du behöver hjälp med Texas Instruments LMX2595 ställ en fråga nedan och andra användare kommer att svara dig
ej kategoriserat Texas Instruments Manualer
2 Mars 2026
2 Mars 2026
2 Mars 2026
2 Mars 2026
2 Mars 2026
2 Mars 2026
2 Mars 2026
2 Mars 2026
2 Mars 2026
2 Mars 2026
ej kategoriserat Manualer
Nyaste ej kategoriserat Manualer
2 Mars 2026
2 Mars 2026
2 Mars 2026
2 Mars 2026
2 Mars 2026
2 Mars 2026
2 Mars 2026
2 Mars 2026
2 Mars 2026
2 Mars 2026