Texas Instruments LMX2694-EP Bruksanvisning
Texas Instruments ej kategoriserat LMX2694-EP
Läs gratis den bruksanvisning för Texas Instruments LMX2694-EP (88 sidor) i kategorin ej kategoriserat. Guiden har ansetts hjälpsam av 2 personer och har ett genomsnittsbetyg på 4.7 stjärnor baserat på 3 recensioner. Har du en fråga om Texas Instruments LMX2694-EP eller vill du ställa frågor till andra användare av produkten? Ställ en fråga
Sida 1/88

LMX2694-EP 15-GHz Wideband PLLatinum
™
RF Synthesizer With Phase
Synchronization
1 Features
•VID V62/19616-01XE
•39.3-MHz to 15.1-GHz output frequency
•–110 dBc/Hz phase noise at 100-kHz offset with
15-GHz carrier
•54-fs RMS jitter at 8 GHz (100 Hz to 100 MHz)
•Programmable output power
•PLL key specifications
–Figure of merit: –236 dBc/Hz
–Normalized 1/f noise: –129 dBc/Hz
–Up to 200-MHz phase detector frequency
•Synchronization of output phase across multiple
devices
•Support for SYSREF with 9-ps resolution
programmable delay
•3.3-V single power supply operation
•Operating temperature range: –55°C to 125°C
2 Applications
•Defense radio
•Electronic warfare
•Radar
•Active antenna system mMIMO (AAS)
•Macro remote radio unit
•Outdoor backhaul unit
•Data acquisition
•Wireless communications test equipment
3 Description
The LMX2694-EP device is a high-performance,
wideband phase-locked loop (PLL) with an integrated
voltage-controlled oscillator (VCO) and voltage
regulators that can output any frequency between
39.3 MHz and 15.1 GHz without a doubler, eliminating
the need for ½ harmonic filters. The VCO on this
device covers an entire octave to complete the
frequency coverage down to 39.3 MHz. The high-
performance PLL, with a –236-dBc/Hz figure of merit
and high-phase detector frequency, can achieve very
low in-band noise and integrated jitter.
The LMX2694-EP allows designers to synchronize
the output of multiple instances of the device. This
means that deterministic phase can be obtained
from a device in any use case, including one with
the fractional engine or output divider enabled. The
device also allows designers to generate or repeat
SYSREF (compliant to JESD204B standard) to use
the device as a low-noise clock source for high-speed
data converters.
Device Information
(1)
PART NUMBERPACKAGEBODY SIZE (NOM)
LMX2694-EPVQFN (48)7.00 mm × 7.00 mm
(1)For all available packages, see the orderable addendum at
the end of the data sheet.
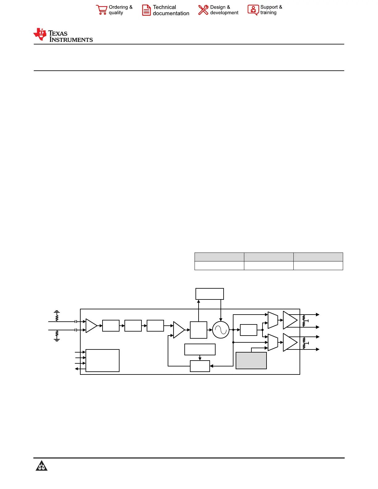
Charge
Pump
VTUNECPOUT
RFOUTA_P
Sigma-Delta
Modulator
N Divider
OSCIN
Doubler
Post-R
Divider
Pre-R
Divider
I
Vcc
RFOUTA_N
RFOUTB_N
Phase
Detector
Output
Buffers
OSCIN
Buffer
Serial Interface
Control
SDI
SCK
CS#
MUXOUT
OSCIN_P
OSCIN_N
Input
signal
RFOUTB_P
MUX
SYSREF
Synchronization
and Delay
Channel
Divider
MUX
External loop
filter
Vcc
Simplified Schematic
LMX2694-EP
SNAS785D – NOVEMBER 2019 – REVISED MARCH 2022
An IMPORTANT NOTICE at the end of this data sheet addresses availability, warranty, changes, use in safety-critical applications,
intellectual property matters and other important disclaimers. PRODUCTION DATA.
Produktspecifikationer
| Varumärke: | Texas Instruments |
| Kategori: | ej kategoriserat |
| Modell: | LMX2694-EP |
Behöver du hjälp?
Om du behöver hjälp med Texas Instruments LMX2694-EP ställ en fråga nedan och andra användare kommer att svara dig
ej kategoriserat Texas Instruments Manualer
2 Mars 2026
2 Mars 2026
2 Mars 2026
2 Mars 2026
2 Mars 2026
2 Mars 2026
2 Mars 2026
2 Mars 2026
1 Mars 2026
1 Mars 2026
ej kategoriserat Manualer
Nyaste ej kategoriserat Manualer
2 Mars 2026
2 Mars 2026
2 Mars 2026
2 Mars 2026
1 Mars 2026
1 Mars 2026
1 Mars 2026
1 Mars 2026
1 Mars 2026
1 Mars 2026