Texas Instruments LP38503-ADJ Bruksanvisning
Texas Instruments ej kategoriserat LP38503-ADJ
Läs gratis den bruksanvisning för Texas Instruments LP38503-ADJ (28 sidor) i kategorin ej kategoriserat. Guiden har ansetts hjälpsam av 2 personer och har ett genomsnittsbetyg på 4.6 stjärnor baserat på 5 recensioner. Har du en fråga om Texas Instruments LP38503-ADJ eller vill du ställa frågor till andra användare av produkten? Ställ en fråga
Sida 1/28

Product
Folder
Sample &
Buy
Technical
Documents
Tools &
Software
Support &
Community
LP38501-ADJ
,
LP38503-ADJ
SNVS522I–AUGUST2007–REVISEDAUGUST2015
LP3850x-ADJ,LP3850xA-ADJ3-AFlexCapLowDropoutLinearRegulatorfor
2.7-Vto5.5-VInputs
1Features3Description
TI'sFlexCaplow-dropout(LDO)linearregulators
1
•InputVoltage:2.7Vto5.5V
featureuniquecompensationthatallowuseofany
•AdjustableOutputVoltage:0.6Vto5V
typeofoutputcapacitorwithnolimitsonminimumor
•FlexCap:StablewithCeramic,Tantalum,or
maximumequivalentseriesresistance(ESR).The
AluminumCapacitors
LP38501andLP38503seriesofLDOsoperatefrom
a2.7-Vto5.5-Vinputsupply.Theseultra-low-dropout
•StableWith10-µFInputandOutputCapacitors
linearregulatorsrespondveryquicklytostep
•LowGround-PinCurrent
changesinload,makingthemsuitableforlow-voltage
•25-nAQuiescentCurrentinShutdownMode
microprocessorapplications.DevelopedonaCMOS
process(utilizingaPMOSpasstransistor)the
•EnsuredOutputCurrentof3A
LP38501-ADJandLP38503-ADJhavelowquiescent
•EnsuredV
ADJ
Accuracyof±1.5%at25°C(A
currentsthatchangelittlewithloadcurrent.
Grade)
•GNDPinCurrent:Typically2mAat3-Aload
•EnsuredAccuracyof±3.5%at25°C(STD)
current.
•OvertemperatureandOvercurrentProtection
•DisableMode:Typically25-nAquiescentcurrent
•ENABLE(EN)Pin(LP38501only)
whentheENpinispulledlow.
•SimplifiedCompensation:Stablewithanytypeof
•–40°Cto+125°COperatingTemperatureRange
outputcapacitor,regardlessofESR.
•PrecisionOutput:Agradeversionsavailablewith
2Applications
1.5%V
ADJ
tolerance(25°C)and3%overline,
•ASICPowerSuppliesIn:
load,andtemperature.
–Printers,GraphicsCards,DVDPlayers
DeviceInformation
(1)
–SetTopBoxes,Copiers,Routers
PARTNUMBERPACKAGEBODYSIZE(NOM)
•DSPandFPGAPowerSupplies
DDPAK/TO-263(5)10.16mmx8.42mm
LP38501
•SMPSRegulator
LP38503
TO-263(5)10.16mmx9.85mm
•Conversionfrom3.3-Vor5-VRail
(1)Forallavailablepackages,seetheorderableaddendumat
theendofthedatasheet.
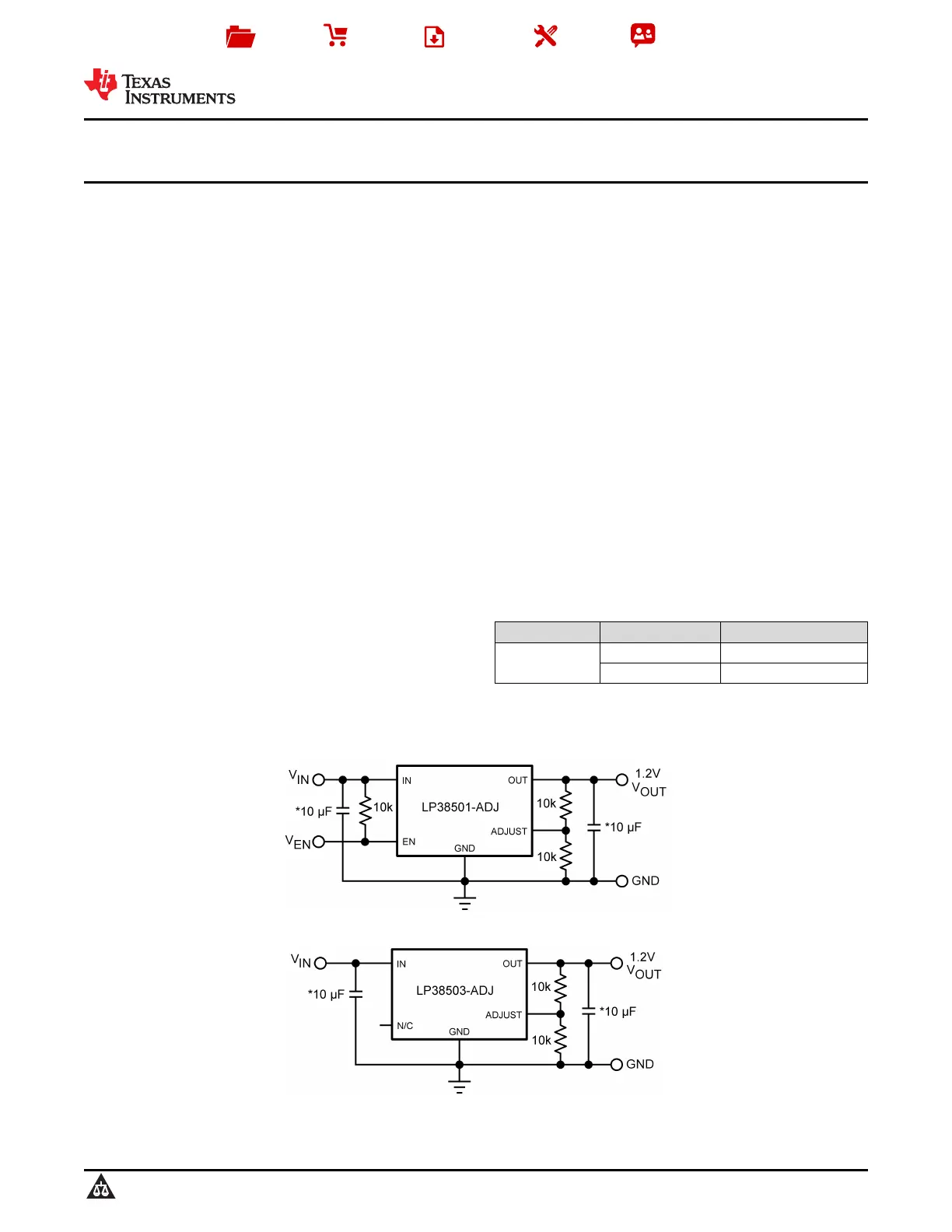
TypicalApplicationCircuits
*Minimumcapacitancerequired(seeApplicationandImplementation).
*Minimumcapacitancerequired(seeApplicationandImplementation).
1
AnIMPORTANTNOTICEattheendofthisdatasheetaddressesavailability,warranty,changes,useinsafety-criticalapplications,
intellectualpropertymattersandotherimportantdisclaimers.PRODUCTIONDATA.
Produktspecifikationer
| Varumärke: | Texas Instruments |
| Kategori: | ej kategoriserat |
| Modell: | LP38503-ADJ |
Behöver du hjälp?
Om du behöver hjälp med Texas Instruments LP38503-ADJ ställ en fråga nedan och andra användare kommer att svara dig
ej kategoriserat Texas Instruments Manualer
28 Februari 2026
28 Februari 2026
28 Februari 2026
28 Februari 2026
28 Februari 2026
28 Februari 2026
28 Februari 2026
28 Februari 2026
28 Februari 2026
28 Februari 2026
ej kategoriserat Manualer
Nyaste ej kategoriserat Manualer
28 Februari 2026
28 Februari 2026
28 Februari 2026
28 Februari 2026
28 Februari 2026
28 Februari 2026
28 Februari 2026
28 Februari 2026
28 Februari 2026
28 Februari 2026