Alpine KCE-104V Bruksanvisning
Alpine
ej kategoriserat
KCE-104V
Läs gratis den bruksanvisning för Alpine KCE-104V (2 sidor) i kategorin ej kategoriserat. Guiden har ansetts hjälpsam av 2 personer och har ett genomsnittsbetyg på 4.4 stjärnor baserat på 1.5 recensioner. Har du en fråga om Alpine KCE-104V eller vill du ställa frågor till andra användare av produkten? Ställ en fråga
Sida 1/2

R
68P02294K67-O
Printed in Korea (Y)
KCE-104V
INPUT/OUTPUT EXPANSION UNIT FOR CVA-1004
L OWNER’S MANUAL
Please read before using this equipment.
L MODE D'EMPLOI
Veuillez lire ce mode d’emploi avant la mise en service de l’appareil.
L MANUAL DE OPERACION
Lea antes de utilizar este equipo.
L BEDIENUNGSANLEITUNG
Lesen Sie diese Anleitung bitte vor der Inbetriebnahme.
L MANUALE DEL PROPRIETARIO
Si prega di leggere il manuale prima di usare questa attrezzatura.
L BRUKSANVISNING
Läs bruksanvisningen innan utrustningen används.
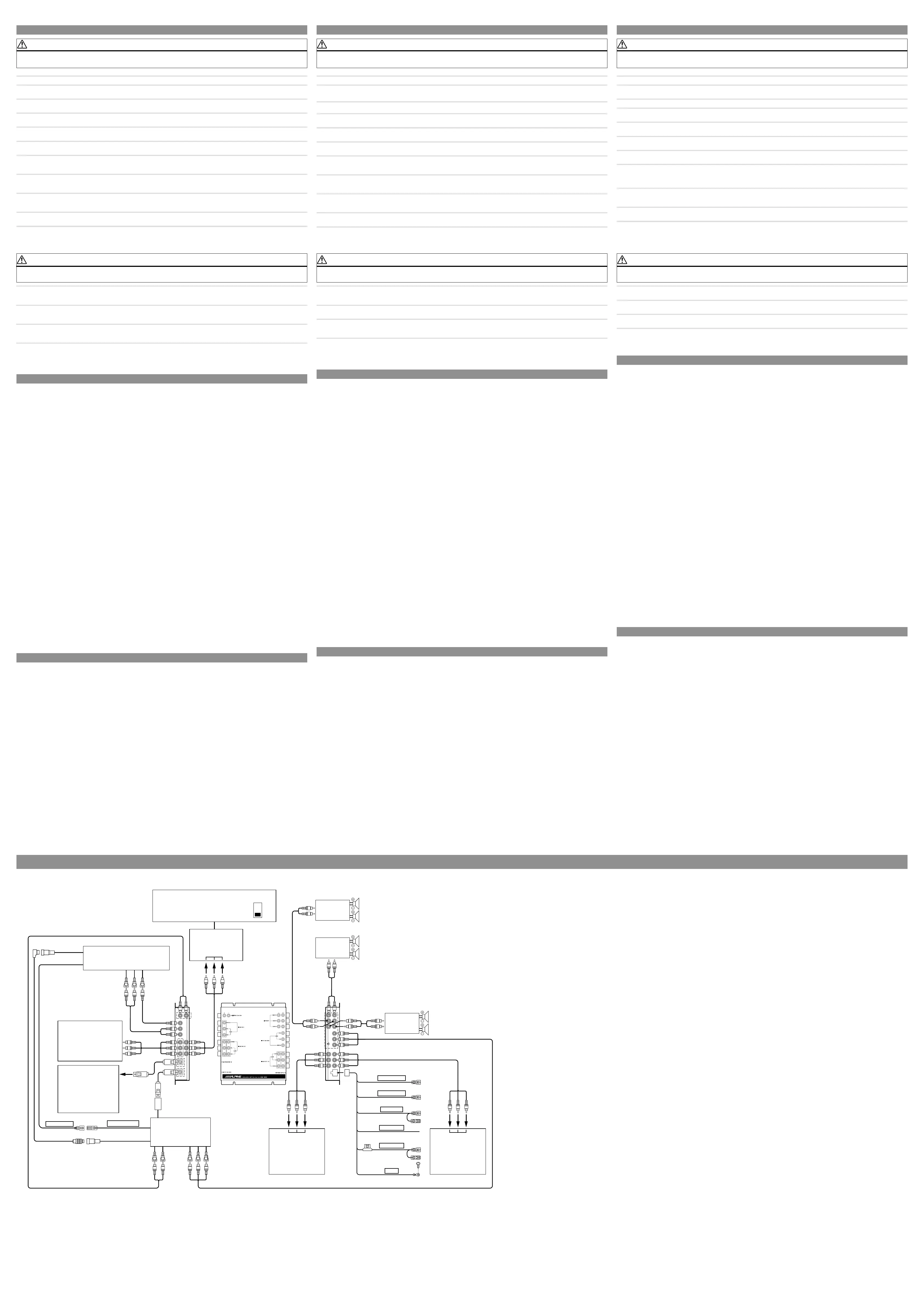
1 Rear Select 1 Lead (Grey/Pink)/Fil arrière Select 1 (gris/rose)/Cable de selección posterior 1 (gris/rosa)
Connect to the ground with a push switch etc./Connectez-le à la terre à l'aide d'un bouton-poussoir, etc./Se conecta a la masa con un interruptor de pulsación etc.
2 Rear Select 2 Lead (Black/Pink)/Fil arrière Select 2 (noir/rose)/Cable de selección posterior 2 (negro/rosa)
Connect to the ground with a tact switch, etc./Connectez-le à la terre à l'aide d'un commutateur tactile, etc./Se conecta a la masa con un interruptor táctil, etc.
3 Switched Power Lead (Ignition) (Red)/Fil de commutation d'alimentation (Allumage) (rouge)/Cable de alimentación de encendido (rojo)
Connect this lead to an unused terminal on the vehicle's fuse box or another unused power source which provides (+)12V only when the ignition is turned on or in the accessory
position./Connectez ce fil à un terminal libre sur le boîtier de fusibles du véhicule ou 0 une autre source d'alimentation libre fournissant (+)12V uniquement lors de l'allumage
ou en position accessoire./Conecte este cable a un terminal de la caja de fusibles del vehículo que no se utilice o a otra fuente de alimentación no utilizada que proporcione
(+)12 V solamente cuando el encendido esté conectado o en posición de accesorio.
4 Reverse lamp signal input lead (Orange/White)/Fil d’entrée du signal du feu de recul (orange/blanc)/Cable de entrada de la señal de la luz indicadora de marcha atrás (naranja/
blanco)
Used to automatically switch to the AUX3(CAMERA) input.
Connect this lead to the positive side of the vehicle’s reverse lamp. The video input will automatically switch to the AUX3(CAMERA) whenever the vehicle is backing up./Utilisé
pour passer automatiquement à l’entrée AUX3(CAMERA).
Raccordez ce fil à la borne positive du feu de recul du véhicule. L’entrée vidéo passe automatiquement à AUX3(CAMERA) lorsque le véhicule recule./Se utiliza para cambiar
automáticamente a la entrada AUX3(CAMERA).
Conecte este cable al polo positivo de la luz indicadora de marcha atrás. La entrada de vídeo cambiará automáticamente a AUX3(CAMERA) cuando el vehículo retroceda.
5 Battery Lead (Yellow)/Fil de batterie (jaune)/Cable de la batería (amarillo)
Connect this lead to the positive (+) post of the vehicle's battery./Connectez ce fil sur la borne positive (+) de la batterie du véhicule./Conecte este cable al polo positivo (+)
de la batería del vehículo.
6 Ground lead (Black)/Fil de mise à la terre (Noir)/Cable de tierra (Negro)
Connect the lead to a good chassis ground on the vehicle. Make sure the connection is made to bare metal and is securely fastened using the sheet metal screw provided./
Connecter ce fil à une bonne masse du châssis sur le véhicule. S’assurer que la connexion est faite à un métal nu et solidement fixée en utilisant une vis de feuille métallique
fournie./Conecte este cable al chasis del vehículo. Asegúrese de conectarlo a una parte metálica despejada y de fijarlo firmemente usando el tornillo para plancha metálica
proporcionado.
7 Fuse Holder (7.5A fuse)/Porte-fusible (fusible de 7,5 A)/Soporte del fusible (fusible de 7,5 A)
8 RCA Extension Cable (Included)/Câble d’extension RCA (Fourni)/Cable de extensión RCA (Incluído)
9 RCA EXtension Cable (Sold separately)/Câble d’extension RCA (Vendu séparément)/Cable de extensión RCA (Vendido separadament)
! AUX Input Terminal/Borne d’entrée AUX/Terminal de entrada AUX
" RCA Extension Cable (Sold separately)/Rallonge RCA (vendue séparément)/Cable prolongador RCA (se vende por separado)
# RCA Extension Cable (Included with KCE-150V)/Câble d’extension RCA (Fourni avec le KCE-150V)/Cable de extensión RCA (Incluído con KCE-150V)
$ Video Output Terminal/Borne de sortie de vidéo/Terminal de salida de vídeo
% AUX Input (AUX1) Connecters/Connecteurs (AUX1) d’entrée AUX/Conectores de entrada (AUX1) AUX
& Rear Subwoofer Output RCA Connectors/Connecteurs RCA de sortie Subwoofer (caisson de basses) arrière/Conectores RCA de salida del altavoz potenciador de graves
posterior
( RCA Extension Cable (Included)/Rallonge RCA (incluse)/Cable prolongador RCA (incluido)
) RGB Cable (Included)/Câble RGB (Fourni)/Cable RGB (Incluído)
~ RGB Input Connector/Connecteur d’entrée RGB/Conector de entrada RGB
+ Ai-NET Connector/Connecteur Ai-NET/Conector Ai-NET
, Ai-NET Cable (Included with DVD Video player)/Câble Ai-NET (Fourni avec le lecteur de vidéo DVD)/Cable Ai-NET (Incluido con el reproductor de vídeo DVD)
- RCA Extension Cable (Sold separately)/Câble d’extension RCA (Vendu séparément)/Cable de extensión RCA (Vendido separadament)
. RCA Extension Cable (Included with DVD Player)/Câble d’extension RCA (Fourni avec le lecteur DVD)/Cable de extensión RCA (Incluído con el reproductor DVD)
/ Audio Output Connector/Connecteur de sortie audio/Conector de salida de audio
: Video Output Connector/Connecteur de sortie de vidéo/Conector de salida de vídeo
; RGB Cable (Included with the Navigation system or sold separately)/Câble RGB (inclus avec le système de navigation ou vendu séparément)/Cable RGB (se incluye con el
sistema de navegación o se vende por separado)
< RGB Output Connector/Connecteur de sortie RGB/Conector de salida RGB
NOTE: Refer to the instruction manuals of the connected devices.
REMARQUE : reportez-vous aux modes d’emploi des appareils raccordés.
NOTA: Consulte los manuales de instrucciones de los dispositivos conectados.
∗1 For the details about the connection to the DVD changer, refer to the Owner's Manuals of the DVD changer and the CVA-1004 series./Pour obtenir davantage de détails concernant le raccordement
au changeur de DVD, consultez les modes d’emploi du changeur de DVD et de la série des CVA-1004./Para obtener información detallada sobre la conexión al cambiador de DVD, consulte los Manuales
de instrucciones del cambiador de DVD y de la serie CVA-1004.
∗2 Set the Colour Contorl for the TV Tuner to "OFF"./Mettez le bouton de réglage de la couleur du téléviseur en position “OFF”./Ajuste el control de color para el sintonizador de TV en “OFF”.
∗3 Used when the CVA-1004/CVA-1004R is connected./Utilisé lorsque le CVA-1004/CVA-1004R est connecté./Se utiliza cuando CVA-1004/CVA-1004R está conectado.
∗4 Can be used as an external input (AUX 3)./Peut être utilisé comme entrée externe (AUX 3)./Se puede utilizar como entrada externa (AUX 3).
ON
OFF
Colour Control
Rear Monitor
(Sold separately)
Moniteur arrière
(Vendue séparément)
Monitor posterior
(Vendido separadamente)
Rear Monitor
(Sold separately)
Moniteur arrière
(Vendue séparément)
Monitor posterior
(Vendido separadamente)
Amplifier
Amplificateur
Amplificador
Subwoofer
Haut-parleurs d’extrêmes-graves
Altavoces subgraves
Amplifier
Amplificateur
Amplificador
Front
Avant
Delantero
Amplifier
Amplificateur
Amplificador
Rear
Arrière
Trasero
Navigation system
(Sold separately)
Système de navigation
(Vendue séparément)
Sistema de navegación
(Vendido separadamente)
CVA-1004/CVA-1004R
(Sold separately)
(Vendue séparément)
(Vendido separadamente)
REAR SEL1
(Gray/Pink)
REAR SEL2
(Black/Pink)
IGNITION
(Red)
REVERSE
(Orange/White)
BATTERY
(Yellow)
GND
(Black)
DVD Player
∗
1
Lecteur DVD
∗
1
Reproductor DVD
∗
1
(Sold separately)
(Vendue séparément)
(Vendido separadamente)
Back camera
(Sold separately)
Caméra arrière
(Vendue séparément)
Cámara posterior
(Vendido separadamente)
REMOTE IN
(White/Brown) (White/Brown)
REMOTE OUT
(Sold separately)
(Vendue séparément)
(Vendido separadamente)
KCE-150V
TV Tuner
Syntonisateur de TV
Syntonizador de TV
(Sold separately)
(Vendue séparément)
(Vendido separadamente)
∗
3
∗
4
∗
3
∗
3
∗
3
∗
2
8
99
!!
&
(
$
%
)
"
"
"
#
~
+
+
,
-
9
;
<
.
:/
6
5
2
1
3
7
4
ALPINE ELECTRONICS MARKETING, INC.
1-1-8 Nishi Gotanda,
Shinagawa-ku,
Tokyo 141-0031, Japan
Phone 03-5496-8231
ALPINE ELECTRONICS OF AMERICA, INC.
19145 Gramercy Place, Torrance,
California 90501, U.S.A.
Phone 1-800-ALPINE-1 (1-800-257-4631)
ALPINE ELECTRONICS OF CANADA, INC.
7300 Warden Ave., Suite 203, Markham,
Ontario L3R 9Z6, Canada
Phone 1-800-ALPINE-1 (1-800-257-4631)
ALPINE ELECTRONICS OF AUSTRALIA PTY. LTD.
6-8 Fiveways Boulevarde Keysborough,
Victoria 3173, Australia
Phone 03-9769-0000
ALPINE ELECTRONICS GmbH
Kreuzerkamp 7,
40878 Ratingen, Germany
Phone 02102-4550
ALPINE ELECTRONICS OF U.K. LTD.
Alpine House
Fletchamstead Highway, Coventry CV4 9TW, U.K.
Phone 0870-33 33 763
ALPINE ELECTRONICS FRANCE S.A.R.L.
(RCS PONTOISE B 338 101 280)
98, Rue de la Belle Etoile, Z.I. Paris Nord Il,
B.P. 50016, 95945 Roissy Charles de Gaulle Cedex, France
Phone 01-48638989
ALPINE ITALIA S.p.A.
Viale C. Colombo 8, 20090 Trezzano Sul Naviglio (MI), Italy
Phone 02-484781
ALPINE ELECTRONICS DE ESPAÑA, S.A.
Portal de Gamarra 36, Pabellón, 32
01013 Vitoria (Alava)-APDO 133, Spain
Phone 945-283588
(Fig. 1)
(Fig. 2)
(RCS PONTOISE B 338 101 280)
JEIL Moon Hwa Co.
18-6, 3Ga, Pil-dong, Jung-gu,
Seoul, Korea
NO DESMONTE NI ALTERE LA UNIDAD. Si lo hace, podrá ocasionar un accidente, un incendio o una descarga eléctrica.
MANTENGA LOS OBJETOS PEQUEÑOS, COMO LAS PILAS, FUERA DEL ALCANCE DE LOS NIÑOS. La ingestión de estos objetos puede
provocar lesiones graves. Si esto ocurre, consulte con un médico inmediatamente.
UTILICE EL AMPERAJE CORRECTO CUANDO CAMBIE FUSIBLES. De lo contrario, puede producirse un incendio o una descarga eléctrica.
UTILICE LA UNIDAD SOLAMENTE EN VEHÍCULOS QUE TENGAN 12 VOLTIOS CON NEGATIVO A MASA. (Consulte a su distribuidor en caso
de duda.) De no ser así, podría ocasionar un incendio, etc.
ANTES DE EFECTUAR EL CABLEADO, DESCONECTE EL CABLE DEL TERMINAL NEGATIVO DE LA BATERÍA. De no hacerlo así, podría
ocasionar una descarga eléctrica o heridas debido a cortocircuitos eléctricos.
NO EMPALME CABLES ELÉCTRICOS. Nunca corte el aislamiento de un cable para suministrar energía a otro equipo. Esto hace que la
capacidad portadora del cable se supere y puede ser la causa de incendios o descargas eléctricas.
EVITE DAÑAR LOS TUBOS Y EL CABLEADO CUANDO TALADRE AGUJEROS. Si taladra agujeros en el chasis durante la instalación, tome las
precauciones necesarias para no rozar, dañar u obstruir los tubos, las tuberías de combustible, los depósitos o el cableado eléctrico. De lo
contrario, podría provocar un incendio.
NO UTILICE TUERCAS O PERNOS EN EL SISTEMA DE FRENOS O DE DIRECCIÓN PARA REALIZAR LAS CONEXIONES A MASA. Los pernos
o tuercas empleados en los sistemas de freno o de dirección (o en cualquier otro sistema relacionado con la seguridad del vehículo), o los
depósitos, NUNCA deben utilizarse para instalaciones de cableado o conexión a masa. Si utiliza tales partes podrá incapacitar el control del
vehículo y provocar un incendio, etc.
IMPIDA QUE LOS CABLES SE ENREDEN CON LOS OBJETOS SITUADOS ALREDEDOR. Disponga la instalación eléctrica y los cables conforme
a lo descrito en el manual para evitar obstáculos durante la conducción. Los cables que obstaculizan la conducción o que cuelgan de partes
del vehículo como el volante de dirección, la palanca de cambios, los pedales de freno, etc., se consideran extremadamente peligrosos.
UTILICE ESTE PRODUCTO CON APLICACIONES MÓVILES DE 12 V. Si se emplea para otra aplicación distinta de la prevista, podría producirse
un incendio, una descarga eléctrica u otras lesiones.
REALICE LAS CONEXIONES CORRECTAMENTE. Una conexión incorrecta puede producir un incendio o dañar el equipo.
Español
Puntos que debe respetar para un uso seguro
ADVERTENCIA
Este símbolo indica que las instrucciones son importantes. De no tenerse en cuenta, podría ocasionarse heridas graves o
muerte.
PRUDENCIA
Este símbolo indica que las instrucciones son importantes. De no tenerse en cuenta, podría ocasionarse heridas graves o
daños materiales.
UTILICE LOS ACCESORIOS ESPECIFICADOS E INSTÁLELOS CORRECTAMENTE. Asegúrese de utilizar los accesorios especificados solamente.
La utilización de otras piezas no designadas puede ser la causa de daños en el interior de la unidad o de una instalación incorrecta. Las piezas
pueden aflojarse, lo que, además de ser peligroso, puede provocar averías.
NO INSTALE LA UNIDAD EN LUGARES MUY HÚMEDOS O LLENOS DE POLVO. Evite instalar la unidad en lugares con altos índices de
humedad o polvo. Si entra polvo o humedad, el equipo puede averiarse.
CONFÍE EL CABLEADO Y LA INSTALACIÓN A PROFESIONALES. El cableado y la instalación de este equipo requieren una competencia y
experiencia técnica confirmada. Para garantizar la seguridad, póngase siempre en contacto con el distribuidor al que p1-ha comprado el equipo
para confiarle estas tareas.
DISPONGA EL CABLEADO DE FORMA QUE LOS CABLES NO SE DOBLEN, NO SE CONTRAIGAN NI ROCEN UN BORDE METÁLICO AFILADO.
Aleje los cables y el cableado de piezas móviles (como los raíles de los asientos) o de bordes puntiagudos o afilados. De esta forma evitará
dobleces y daños en el cableado. Si los cables se introducen por un orificio de metal, utilice una arandela de goma para evitar que el borde
metálico del orificio corte el aislamiento del cable.
Funcionamiento
Para garantizar un funcionamiento correcto de la unidad, conecte el cable REAR SEL1 o REAR SEL2 a la masa del chasis mediante un interruptor,
etc. Para obtener más información, póngase en contacto con un distribuidor ALPINE autorizado.
Cuando se conecta CVA-1004/CVA-1004R, no se puede acceder a V.E.MODE/SPE.ANA en el menú SETUP,
pero pueden realizarse las operaciones desde CVA-1004/CVA-1004R. Para obtener más información, consulte el manual del usuario de CVA-1004/
CVA-1004R.
Cambio de la fuente de salida
Es posible cambiar la salida visual de AUX OUT1/2 en los monitores.
1. Conecte el cable REAR SEL1 ó 2 momentáneamente a la masa del chasis.
Las conexiones cambian la fuente visual de los monitores.
AUX1 → AUX2 → AUX3(CAMERA) → OFF
∗
→ AUX1
∗
Sólo al conectarlo al CVA-1004/CVA-1004R
• Si selecciona una fuente que no está conectada, puede producirse ruido. No se trata de un mal funcionamiento.
AJUSTE
Para realizar los ajustes, siga el procedimiento indicado a continuación.
El menú de ajuste es el mismo para REAR SEL1 y REAR SEL2.
1. Conecte el cable REAR SEL1 ó 2 a la masa del chasis durante al menos 2 segundos.
Se activará el modo SETUP.
2. Conecte el cable REAR SEL1 ó 2 momentáneamente a masa para seleccionar el elemento SETUP.
V.E.MODE → SPE.ANA → AUX1 SYNC → AUX2 SYNC → AUX3 SYNC → RETURN → AUX1 SIG. → AUX2 SIG. → AUX3 SIG. → RETURN →
V.E.MODE
3. Conecte el cable REAR SEL1 ó 2 a la masa del chasis durante al menos 2 segundos para cambiar cada ajuste.
V.E. MODE (Modo de efecto visual)
En una fuente visual, se aplica el modo de efecto visual a cada monitor.
MODE1: Movimiento de línea en secuencia aleatoria entre los monitores.
MODE2: Movimiento de bloque en secuencia aleatoria entre los monitores.
MODE3: El modo de efecto visual se utiliza continuamente en los dos monitores que emiten desde los terminales AUX OUT 1/2.
MODE4: Los MODOS 1 a 3 se aplican en secuencia aleatoria entre los monitores.
• Cuando V.E.MODE está activado, el modo SPE.ANA se cancela.
• Si no se introduce ninguna imagen, la imagen de V.E.MODE puede distorsionarse. No se trata de un mal funcionamiento. En este caso, ajuste V.E.
MODE en una imagen de entrada como, por ejemplo, DVD.
SPE.ANA
Puede seleccionar el modo deseado desde MODE1 hasta 6.
SCAN: Los MODOS 1 a 6 se cambian automáticamente.
• Cuando el modo SPE. ANA está activado, V.E.MODE se cancela.
AUX1/2/3 SYNC
Esta unidad suele utilizarse en MODE1. Sin embargo, si la visualización no es clara, ajústela en MODE2 ó 3.
AUX1/2/3 SIG.
La señal cambia entre NTSC y PAL.
RETURN
Se regresa a una visualización normal.
Se iniciará el modo V.E. MODE o SPE.ANA si están activados.
Instalación
Montaje con fijadores Velcro (Fig. 1)
1. Coloque un fijadore de Velcro en la superficie de montaje. La parte irregular debe estar orientada hacia la unidad.
2. Retire la cubierta de las cintas adhesivas de Velcro. Haga presión en la unidad contra la unidad de montaje.
Montaje de los tornillos (Fig. 2)
1. Utilice la unidad como plantilla, sujétela en su ubicación de montaje y marque los orificios que deban perforarse. Antes de perforar, asegúrese
de que no hay objetos que puedan dañarse detrás de la superficie de montaje.
2. Perfore los orificios y asegure la unidad con los tornillos autoenroscables (M4x14) suministrados.
NE PAS DESASSEMBLER NI MODIFIER L'APPAREIL. Il y a risque d'accident, d'incendie ou de choc électrique.
GARDER LES PETITS OBJETS COMME LES PILES HORS DE PORTEE DES ENFANTS. L'ingestion de tels objets peut entraîner de graves
blessures. En cas d'ingestion, consulter immédiatement un médecin.
UTILISER DES FUSIBLES DE L'AMPERAGE APPROPRIE. Il y a risque d'incendie ou de décharge électrique.
A UTILISER UNIQUEMENT SUR DES VOITURES A MASSE NEGATIVE DE 12 VOLTS. (Vérifiez auprès de votre concessionnaire si vous n'en
êtes pas certain.) Il y a risque d'incendie, etc.
AVANT TOUTE CONNEXION, DEBRANCHER LE CABLE DE LA BORNE NEGATIVE DE LA BATTERIE. Il y a risque de choc électrique ou de
blessure par courts-circuits.
NE PAS DENUDER LES CABLES ELECTRIQUES. Ne jamais enlever la gaine isolante pour alimenter un autre appareil. Il y a risque de
dépassement de la capacité de courant et, partant, d'incendie ou de choc électrique.
NE PAS ENDOMMAGER DE CONDUITES NI DE CABLES LORS DU FORAGE DES TROUS. Lors du forage de trous dans le châssis en vue de
l'installation, veiller à ne pas entrer en contact, endommager ni obstruer de conduites, de tuyaux à carburant ou de fils électriques. Le non-
respect de cette précaution peut entraîner un incendie.
NE PAS UTILISER DES ECROUS NI DES BOULONS DU CIRCUIT DE FREINAGE OU DE DIRECTION POUR LES CONNEXIONS DE MASSE. Les
boulons et les écrous utilisés pour les circuits de freinage et de direction (ou de tout autre système de sécurité) ou les réservoirs ne peuvent
JAMAIS être utilisés pour l'installation ou la liaison à la masse. L'utilisation de ces organes peut désactiver le système de contrôle du véhicule
et causer un incendie, etc.
NE PAS COINCER LES CABLES AVEC DES OBJETS VOISINS. Positionner les câbles conformément au manuel de manière à éviter toute
obstruction en cours de conduite. Les câbles qui obstruent ou dépassent à des endroits tels que le volant, le levier de changement de vitesses,
la pédale de frein, etc., peuvent s'avérer extrêmement dangereux.
UTILISER CET APPAREIL POUR DES APPLICATIONS MOBILES DE 12 V. Toute utilisation autre que l'application désignée comporte un risque
d'incendie, de choc électrique ou de blessure.
EFFECTUER CORRECTEMENT LES CONNEXIONS. Il y a risque de blessures ou de dommages à l'appareil.
Français
Points à respecter pour une utilisation sûre
AVERTISSEMENT
Ce symbole désigne des instructions importantes. Le non-respect de ces instructions peut entraîner de graves
blessures, voire la mort.
ATTENTION
Ce symbole désigne des instructions importantes. Le non-respect de ces instructions peut entraîner des blessures ou
des dommages matériels.
UTILISER LES ACCESSOIRES SPECIFIES ET LES INSTALLER CORRECTEMENT. Utiliser uniquement les accessoires spécifiés. L'utilisation
d'autres composants que les composants spécifiés peut causer des dommages internes à cet appareil ou son installation risque de ne pas
être effectuée correctement. Les pièces utilisées risquent de se desserrer et de provoquer des dommages ou une défaillance de l'appareil.
NE PAS INSTALLER A DES ENDROITS TRES HUMIDES OU POUSSIEREUX. Eviter d'installer l'appareil à des endroits soumis à une forte
humidité ou à de la poussière en excès. La pénétration d'humidité ou de poussière à l'intérieur de cet appareil risque de provoquer une
défaillance.
FAIRE INSTALLER LE CABLAGE ET L'APPAREIL PAR DES EXPERTS. Le câblage et l'installation de cet appareil requiert des compétences
techniques et de l'expérience. Pour garantir la sécurité, faire procéder à l'installation de cet appareil par le distributeur qui vous l’a vendu.
FAIRE CHEMINER LE CABLAGE DE MANIERE A NE PAS LE COINCER CONTRE UNE ARETE METALLIQUE. Faire cheminer les câbles à l'écart
des pièces mobiles (comme les rails d'un siège) et des arêtes acérées ou pointues. Cela évitera ainsi de coincer et d'endommager les câbles.
Si un câble passe dans un orifice métallique, utiliser un passe-cloison en caoutchouc pour éviter que la gaine isolante du câble ne soit
endommagée par le rebord métallique de l'orifice.
Fonctionnement
Pour un bon fonctionnement de l’appareil, raccordez le fil REAR SEL1 ou REAR SEL2 à la masse du châssis du véhicule via un commutateur ou
autre. Pour plus d’informations, contactez un revendeur ALPINE agréé.
Lorsque le CVA-1004 ou le CVA-1004R est raccordé, V.E.MODE ou SPE.ANA n’est pas accessible dans le menu SETUP.
Par ailleurs, il est possible d’effectuer des opérations à partir du CVA-1004 ou du CVA-1004R lorsque celui-ci est raccordé. Pour plus
d’informations, reportez-vous au manuel de l’utilisateur du CVA-1004 ou du CVA-1004R.
Modification de la source de sortie
La sortie vidéo de AUX OUT1/2 de chaque moniteur peut être modifiée.
1. Connectez temporairement le fil REAR SEL1 ou REAR SEL2 à la terre.
Chaque connexion modifie la source vidéo de chaque moniteur.
AUX1 → AUX2 → AUX3(CAMERA) → OFF
∗
→ AUX1
∗
En cas de connexion au CVA-1004 ou au CVA-1004R uniquement
• En cas de sélection d’une source non connectée, des parasites sonores peuvent se produire. Il ne s'agit pas d'un problème de fonctionnement.
REGLAGE
Chaque réglage peut être effectué en suivant la procédure ci-dessous.
Le menu de réglage est le même pour REAR SEL1 et REAR SEL2.
1 Connectez le fil REAR SEL1 ou REAR SEL2 à la terre pendant au moins 2 secondes.
Le mode SETUP est activé.
2 Raccordez temporairement le fil REAR SEL1 ou 2 à la terre pour sélectionner un paramètre dans SETUP.
V.E.MODE
→ SPE.ANA → AUX1 SYNC → AUX2 SYNC → AUX3 SYNC → RETURN → AUX1 SIG. → AUX2 SIG. → AUX3 SIG. → RETURN →
V.E.MODE
3 Connectez le fil REAR SEL1 ou REAR SEL2 à la terre pendant au moins 2 secondes pour modifier chaque réglage.
V.E. MODE (Mode d'effet vidéo)
Pour obtenir une source vidéo, le mode Visual Effect est appliqué à chaque moniteur.
MODE1 : Mouvement de lignes aléatoire entre les moniteurs.
MODE2 : Mouvement de blocs aléatoire entre les moniteurs.
MODE3 : Le mode Visual Effect est appliqué en permanence sur les deux moniteurs qui reçoivent les signaux des bornes AUX OUT 1 et 2.
MODE4 : MODE1 à MODE3 appliqués de manière aléatoire entre les moniteurs.
• Lorsque V.E.MODE est sélectionné, le mode SPE.ANA est annulé.
• Lorsque aucune image n’est captée, l’image en V.E.MODE peut être déformée. Il ne s'agit pas d'un problème de fonctionnement.
Dans ce cas, réglez V.E. MODE avec une image en entrée, provenant par exemple d’un DVD.
SPE.ANA
Vous pouvez sélectionner le mode de votre choix parmi la gamme MODE1 à MODE6.
SCAN : MODE1 à MODE6 automatiquement permutés.
• Lorsque le mode SPE. ANA est sélectionné, V.E.MODE est annulé.
AUX1/2/3 SYNC
Cet appareil fonctionne généralement en MODE1. Cependant, si l'affichage est brouillé, passez-le en MODE2 ou 3.
AUX1/2/3 SIG.
Le signal permute entre NTSC et PAL.
RETURN
L'affichage revient en mode normal.
Le mode V.E. MODE ou SPE.ANA commence à fonctionner dès qu’il est sélectionné.
Installation
Montage à l’aide de la bande Velcro (Fig. 1)
1. Placez une bande Velcro sur la surface de montage. La partie rugueuse doit se trouver face à l’appareil.
2. Retirez la protection de la partie adhésive des bandes Velcro. Appuyez l’appareil sur l’emplacement de montage.
Montage à l’aide d’une perceuse (Fig. 2)
1. Utilisez l’appareil comme modèle, placez-le sur l’emplacement de montage et marquez les trous à percer. Avant de percer les trous, assurez-
vous qu’aucun élément ne peut être endommagé derrière la surface de montage.
2. Percez les trous et fixez l’appareil avec les vis auto-taraudeuses (M4x14) fournies.
English
Points to Observe for Safe Usage
WARNING
This symbol means important instructions. Failure to heed them can result in serious injury or death.
DO NOT DISASSEMBLE OR ALTER. Doing so may result in an accident, fire or electric shock.
KEEP SMALL OBJECTS SUCH AS BATTERIES OUT OF THE REACH OF CHILDREN. Swallowing them may result in serious injury. If swallowed,
consult a physician immediately.
USE THE CORRECT AMPERE RATING WHEN REPLACING FUSES. Failure to do so may result in fire or electric shock.
USE ONLY IN CARS WITH A 12 VOLT NEGATIVE GROUND. (Check with your dealer if you are not sure.) Failure to do so may result in fire,
etc.
BEFORE WIRING, DISCONNECT THE CABLE FROM THE NEGATIVE BATTERY TERMINAL. Failure to do so may result in electric shock or injury
due to electrical shorts.
DO NOT SPLICE INTO ELECTRICAL CABLES. Never cut away cable insulation to supply power to other equipment. Doing so will exceed the
current carrying capacity of the wire and result in fire or electric shock.
DO NOT DAMAGE PIPE OR WIRING WHEN DRILLING HOLES. When drilling holes in the chassis for installation, take precautions so as not
to contact, damage or obstruct pipes, fuel lines, tanks or electrical wiring. Failure to take such precautions may result in fire.
DO NOT USE BOLTS OR NUTS IN THE BRAKE OR STEERING SYSTEMS TO MAKE GROUND CONNECTIONS. Bolts or nuts used for the brake
or steering systems (or any other safety-related system), or tanks should NEVER be used for installations or ground connections. Using such
parts could disable control of the vehicle and cause fire etc.
DO NOT ALLOW CABLES TO BECOME ENTANGLED IN SURROUNDING OBJECTS. Arrange wiring and cables in compliance with the manual
to prevent obstructions when driving. Cables or wiring that obstruct or hang up on places such as the steering wheel, shift lever, brake pedals,
etc. can be extremely hazardous.
USE THIS PRODUCT FOR MOBILE 12V APPLICATIONS. Use for other than its designed application may result in fire, electric shock or other
injury.
MAKE THE CORRECT CONNECTIONS. Failure to make the proper connections may result in fire or product damage.
Operation
For proper operation, connect the REAR SEL1 or REAR SEL2 lead to chassis ground through a switch, etc. For details, consult an authorized
ALPINE dealer.
When the CVA-1004/CVA-1004R is connected, the V.E.MODE/SPE.ANA is not accessible in the SETUP menu.
Also, operations can be performed from the CVA-1004/CVA-1004R when connected. For details, refer to the Owner's Manual of the CVA-1004/
CVA-1004R.
Switching the output source
The visual output from AUX OUT1/2 for each monitor can be switched.
1. Connect the REAR SEL1 or 2 lead momentarily to chassis ground.
Each connection changes the visual source for each monitor.
AUX1 → AUX2 → AUX3(CAMERA) → OFF
∗
→ AUX1
∗
Only when connected to CVA-1004/CVA-1004R
• If you select an unconnected source, noise may occur. This is not a malfunction.
SETUP
Each setting can be performed by the procedure shown below.
The setup menu is common for both REAR SEL1 and REAR SEL2.
1. Connect the REAR SEL1 or 2 lead to chassis ground for at least 2 seconds.
SETUP mode is activated.
2. Connect the REAR SEL1 or 2 lead momentarily to the ground to select SETUP item.
V.E.MODE → SPE.ANA → AUX1 SYNC → AUX2 SYNC → AUX3 SYNC → RETURN → AUX1 SIG.
→ AUX2 SIG. → AUX3 SIG. → RETURN → V.E.MODE
3. Connect the REAR SEL1 or 2 lead to chassis ground for at least 2 seconds to change each setting.
V.E. MODE (Visual Effect Mode)
For a visual source, Visual Effect is applied to each monitor.
MODE1: Line movement in random sequence between the monitors.
MODE2: Block movement in random sequence between the monitors.
MODE3: Visual Effect is applied continuously on the two monitors which are output from AUX OUT 1/2 terminals.
MODE4: MODE 1 to 3 are applied in random sequence among the monitors.
• When the V.E.MODE is on, the SPE.ANA mode is cancelled.
• When no image is input, the picture in V.E.MODE may be distorted. This is not a malfunction. In this case, set V.E. MODE with an input image, such
as DVD.
SPE.ANA
You can select your desired mode from MODE1 through 6.
SCAN: MODE1 to 6 are automatically switched.
• When the SPE. ANA mode is on, the V.E.MODE is cancelled.
AUX1/2/3 SYNC
This unit is usually used in MODE1. However, if the display is unclear, set to MODE2 or 3.
AUX1/2/3 SIG.
The signal is switched between NTSC and PAL.
RETURN
The display returns to normal.
Either V.E. MODE or SPE.ANA will start if set to on.
CAUTION
This symbol means important instructions. Failure to heed them can result in injury or material property damage.
USE SPECIFIED ACCESSORY PARTS AND INSTALL THEM SECURELY. Be sure to use only the specified accessory parts. Use of other than
designated parts may damage this unit internally or may not securely install the unit in place. This may cause parts to become loose resulting
in hazards or product failure.
DO NOT INSTALL IN LOCATIONS WITH HIGH MOISTURE OR DUST. Avoid installing the unit in locations with high incidence of moisture or
dust. Moisture or dust that penetrates into this unit may result in product failure.
HAVE THE WIRING AND INSTALLATION DONE BY EXPERTS. The wiring and installation of this unit requires special technical skill and
experience. To ensure safety, always contact the dealer where you purchased this product to have the work done.
ARRANGE THE WIRING SO IT IS NOT CRIMPED OR PINCHED BY A SHARP METAL EDGE. Route the cables and wiring away from moving parts
(like the seat rails) or sharp or pointed edges. This will prevent crimping and damage to the wiring. If wiring passes through a hole in metal,
use a rubber grommet to prevent the wire’s insulation from being cut by the metal edge of the hole.
Installation
Velcro fastener Mounting (Fig. 1)
1. Place a Velcro fastener onto the mounting surface. The rough side should be facing the unit.
2. Remove the backing to the adhesive on the Velcro strips. Press the unit onto the mounting location.
Screw-down Mounting (Fig. 2)
1. Using the unit as a template, hold it at its mounting location and mark the holes to be drilled. Before drilling, make sure that there are no objects
that could be damaged behind the mounting surface.
2. Drill holes and secure the unit with self-tapping screws (M4 x 14) supplied.
Connections/Connexions/Conexiones
English/Français/Español

1 Rear Select 1-Leitung (grau/pink)/Cavo REAR SEL1 (grigio/rosa)/Kabel för bakre val 1 (Rear Select 1) (grå/rosa)
Verbinden Sie diese Leitung über einen Druckschalter o. ä. mit der Masse./Collegare alla messa a terra mediante un interruttore a pressione e così via./Ansluts till jorden med
till exempel en tryckkopplare.
2 Rear Select 2-Leitung (schwarz/pink)/Cavo REAR SEL2 (nero/rosa)/Kabel för bakre val 2 (Rear Select 2) (svart/rosa)
Verbinden Sie diese Leitung über einen Berührungsschalter o. ä. mit der Masse./Collegare alla messa a terra mediante un interruttore tattile e così via./Ansluts till jorden via
en beröringskänslig strömställare eller liknande.
3 Geschaltete Stromversorgungsleitung (Zündung) (Rot)/Cavo di alimentazione commutata (accensione) (rosso)/Switchad strömkabel (tändning) (röd)
Verbinden Sie diese Leitung mit einem freien Anschluss im Sicherungskasten des Fahrzeugs oder einer anderen freien Stromquelle, die nur beim Einschalten der Zündung
oder in der Zubehörposition (+)12 V liefert./Collegare questo cavo a un terminale non utilizzato della scatola fusibili del veicolo o a un'altra sorgente di alimentazione non
utilizzata che fornisca (+)12V solo quando la chiave di accensione si trova sulla posizione di attivazione o accessoria./Anslut den här kabeln till en ledig terminal i fordonets
säkringsskåp eller till en annan tillgänglig strömkälla som ger (+)12V bara när tändningen slås på eller är i tillbehörsläget.
4 Eingangsleitung für Rückfahrscheinwerfersignal(orange/weiß)/Cavo di ingresso del segnale della spia della retromarcia(arancione/bianco)/Ingångssignalkabel till backlyse
(orange/vit)
Zum automatischen Umschalten zum Eingang AUX3(CAMERA).
Verbinden Sie diese Leitung mit dem positiven Pol des Rückfahrscheinwerfers des Fahrzeugs. Der Videoeingang wird automatisch zu AUX3(CAMERA) umgeschaltet, wenn
das Fahrzeug zurücksetzt./Utilizzato per passare automaticamente all'ingresso AUX3(CAMERA).
Collegare il cavo al terminale positivo della spia della retromarcia del veicolo. Ogni volta che viene effettuata una manovra di retromarcia, l'ingresso video viene impostato
automaticamente su AUX3(CAMERA)./Används för automatisk omkoppling till AUX3(CAMERA)-ingången.
Anslut den här kabeln till den positiva polen på fordonets backlyse. Videoingången växlas automatiskt till AUX3(CAMERA) när fordonet backas.
5 Batterieleitung (gelb)/Cavo batteria (giallo)/Batterikabel (gul)
Verbinden Sie diese Leitung mit dem positiven Pol (+) der Fahrzeugbatterie./Collegare questo cavo al polo positivo (+) della batteria del veicolo./Anslut den här kabeln till
bilbatteriets positiva (+) pol.
6 Erdungskabel (Schwarz)/Filo a terra (nero)/Jordningskabel (Svart)
Schließen Sie dieses Kabel an eine gute Chassis-Masse des Fahrzeuges an. Vergewissern Sie sich, daß der Anschluß an reines Metall vollzogen und sicher mit der beigelegten
Blechschrauben befestigt wird./Collegate il filo ad un buon telaio sul veicolo. Assicuratevi che il collegamento sia fatto sul metallo e che sia ben saldo usando la vite metallica
in dotazione./Anslut kabeln till en metallpunkt på bilens chassi. Se till att den ansluts till en naken metallpunkt och skruvas ordentligt fast med den medföljande plåtskruven./
7 Sicherungshalter (7,5-A-Sicherung)/Supporto fusibile (fusibile 7,5A)/Säkringshållare (använd en säkring på 7,5A)
8 Cinch-Verlängerungskabel (Im Lieferumfang)/Prolunga RCA (in dotazione)/RCA-förlängningskabel (medföljer)
9 Cinch-Verlängerungskabel (Separat erhältlich)/Prolunga RCA (in vendita separatamente)/RCA-förlängningskabel (säljs separat)
! AUX-Eingang/Terminale di ingresso AUX/AUX-ingång
" Cinch-Verlängerungskabel (Separat erhältlich)/Prolunga RCA (venduta separatamente)/RCA-förlängningskabel (säljes separat)
# Cinch-Verlängerungskabel (Im Lieferumfang des KCE-150V)/Prolunga RCA (in dotazione con KCE-150V)/RCA-förlängningskabel (följer med KCE-150V)
$ Videoausgang/Terminale di uscita video/Videoutgång
% AUX-Eingang(AUX1)-Steckverbinder/Connettori di ingresso (AUX1) AUX/AUX-ingångskopplingen (AUX1)
& Cinch-Ausgangsbuchsen für Subwoofer hinten/Connettori RCA uscita subwoofer posteriore/Bakre subwooferutgång med RCA-anslutningar
( Cinch-Verlängerungskabel (Im Lieferumfang)/Prolunga RCA (inclusa)/RCA-förlängningskabel (medföljer)
) RGB-Kabel (Im Lieferumfang)/Cavo RGB (in dotazione)/RGB-kabel (medföljer)
~ RGB-Eingang/Connettore di ingresso RGB/RGB-ingång
+ Ai-NET-Buchse/Connettore Ai-NET/Ai-NET-koppling
, Ai-NET-Kabel (Im Lieferumfang des DVD Players)/Cavo Ai-NET (in dotazione con il lettore di video DVD)/Ai-NET-kabel (följer med DVD-videospelaren)
- Cinch-Verlängerungskabel (Separat erhältlich)/Prolunga RCA (in vendita separatamente)/RCA-förlängningskabel (säljs separat)
. Cinch-Verlängerungskabel (Im Lieferumfang des DVD-Players)/Prolunga RCA (in dotazione con il lettore DVD)/RCA-förlängningskabel (följer med DVD-spelaren)
/ Audioausgang-Steckverbinder/Connettore di uscita audio/Ljudutgångskoppling
: Videoausgang-Steckverbinder/Connettore di uscita video/Videoutgångskoppling
; RGB-Kabel (Im Lieferumfang des Navigationssystems oder gesondert erhältlich)/Cavo RGB (incluso nel sistema di navigazione o venduto separatamente)/
RGB-kabel (medföljer navigationssystemet eller säljs annars separat)
< RGB-Ausgang-Steckverbinder/Connettore di uscita RGB/RGB-utgångskoppling
HINWEIS: Schlagen Sie bitte in den Bedienungsanleitungen zu den angeschlossenen Geräten nach.
NOTA: Fare riferimento ai manuali delle istruzioni dei dispositivi collegati.
OBS!: Se bruksanvisningen för de anslutna enheterna.
∗1 Einzelheiten zum Anschluss des DVD-Wechslers finden Sie in den Bedienungsanleitungen zum DVD-Wechsler und zur CVA-1004-Serie./Per informazioni dettagliate sul collegamento ad un cambia
DVD, fare riferimento al manuale delle istruzioni del cambia DVD e della serie CVA-1004./Mer information om hur du ansluter till DVD-växlaren finns i användarhandledningarna för DVD-växlaren
och CVA-1004-serien.
∗2 Setzen Sie “Colour Control” für den Fernsehtuner auf “OFF”./Impostare su “OFF” il comando del colore del sintonizzatore TV./Ställ färgkontrollen (Colour Control) på TV-tunern på “OFF” (av).
∗3 Wird bei Anschluss eines CVA-1004/CVA-1004R verwendet./Utilizzato quando il modello CVA-1004/CVA-1004R è collegato./ Används när CVA-1004/CVA-1004R är ansluten.
∗4 Kann als externer Eingang (AUX 3) verwendet werden./È possibile utilizzarlo come ingresso esterno (AUX 3)./Kan användas som en extern ingång (AUX 3).
GERÄT NICHT ÖFFNEN. Andernfalls besteht Unfallgefahr, Feuergefahr oder die Gefahr eines elektrischen Schlages.
KLEINE GEGENSTÄNDE WIE BATTERIEN VON KINDERN FERNHALTEN. Werden solche Gegenstände verschluckt, besteht die Gefahr
schwerwiegender Verletzungen. Suchen Sie unverzüglich einen Arzt auf, wenn ein Kind einen solchen Gegenstand verschluckt.
SICHERUNGEN IMMER DURCH SOLCHE MIT DER RICHTIGEN AMPEREZAHL ERSETZEN. Andernfalls besteht Feuergefahr oder die Gefahr
eines elektrischen Schlages.
NUR IN FAHRZEUGEN MIT 12-VOLT-BORDNETZ UND MINUS AN MASSE VERWENDEN. Fragen Sie im Zweifelsfall Ihren Händler. Andernfalls
besteht Feuergefahr usw.
VOR DEM ANSCHLUSS DAS KABEL VOM MINUSPOL DER BATTERIE ABKLEMMEN. Andernfalls besteht die Gefahr eines elektrischen
Schlages oder Verletzungsgefahr durch einen Kurzschluß.
ELEKTRISCHE KABEL NICHT SPLEISSEN. Kabel dürfen nicht abisoliert werden, um andere Geräte mit Strom zu versorgen. Andernfalls wird
die Strombelastbarkeit des Kabels überschritten, und es besteht Feuergefahr oder die Gefahr eines elektrischen Schlages.
BEIM BOHREN VON LÖCHERN LEITUNGEN UND KABEL NICHT BESCHÄDIGEN. Wenn Sie beim Einbauen Löcher in das Fahrzeugchassis
bohren, achten Sie unbedingt darauf, die Kraftstoffleitungen und andere Leitungen, den Benzintank und elektrische Kabel nicht zu berühren,
zu beschädigen oder zu blockieren. Andernfalls besteht Feuergefahr.
BOLZEN UND MUTTERN DER BREMSANLAGE NICHT ALS MASSEPUNKTE VERWENDEN. Verwenden Sie für Einbau oder Masseanschluß
NIEMALS Bolzen oder Muttern der Brems- bzw. Lenkanlage oder eines anderen sicherheitsrelevanten Systems oder des Benzintanks. Andernfalls
besteht die Gefahr, daß Sie die Kontrolle über das Fahrzeug verlieren oder ein Feuer ausbricht.
DAFÜR SORGEN, DASS SICH DIE KABEL NICHT IN GEGENSTÄNDEN IN DER NÄHE VERFANGEN. Verlegen Sie die Kabel wie im Handbuch
beschrieben, damit sie beim Fahren nicht hinderlich sind. Kabel, die sich im Lenkrad, im Schalthebel, im Bremspedal usw. verfangen, können
zu äußerst gefährlichen Situationen führen.
DAS GERÄT NUR AN EIN 12-V-BORDNETZ IN EINEM FAHRZEUG ANSCHLIESSEN. Andernfalls besteht Feuergefahr, die Gefahr eines elektrischen
Schlags oder anderer Verletzungen.
AUF KORREKTE ANSCHLÜSSE ACHTEN. Bei fehlerhaften Anschlüssen besteht Feuergefahr, und es kann zu Schäden am Gerät kommen.
Deutsch
Bedienung
Zur richtigen Bedienung schließen Sie die REAR SEL1-oder REAR SEL2-Leitung mit einem Schalter o. ä. an die Karosserieerde an. Einzelheiten
erfahren Sie bei Ihrem autorisierten ALPINE-Händler.
Wenn ein CVA-1004/CVA-1004R angeschlossen ist, kann auf die Option V.E.MODE/SPE.ANA im Menü SETUP nicht zugegriffen werden.
Außerdem können Sie Funktionen auch vom CVA-1004/CVA-1004R aus ausführen, sofern angeschlossen. Einzelheiten finden Sie in der
Bedienungsanleitung zum CVA-1004/CVA-1004R.
Wechseln der Ausgangsquelle
Die Bildausgabe von AUX OUT1/2 kann für jeden Monitor gewechselt werden.
1. Verbinden Sie die REAR SEL1- oder 2-Leitung kurz mit der Karosserieerde.
Mit jedem Anschluss wechselt die Bildquelle für die Monitore.
AUX1 → AUX2 → AUX3(CAMERA) → OFF
∗
→ AUX1
∗
Nur bei Anschluss an CVA-1004/CVA-1004R
• Wenn Sie eine Signalquelle auswählen, die nicht angeschlossen ist, kann Störrauschen auftreten. Dies ist keine Fehlfunktion.
SETUP
Um die Einstellungen zu ändern, gehen Sie wie unten erläutert vor.
Das Menü SETUP ist für REAR SEL1 und REAR SEL2 identisch.
1. Verbinden Sie die REAR SEL1- oder 2-Leitung mindestens 2 Sekunden lang mit der Karosserieerde.
Der SETUP-Modus wird aktiviert.
2. Verbinden Sie die REAR SEL1- oder 2-Leitung kurz mit der Erde, um die Option SETUP auszuwählen.
V.E.MODE → SPE.ANA → AUX1 SYNC → AUX2 SYNC → AUX3 SYNC → RETURN → AUX1 SIG. → AUX2 SIG. → AUX3 SIG → RETURN →
V.E.MODE
3. Verbinden Sie die REAR SEL1- oder 2-Leitung mindestens 2 Sekunden lang mit der Karosserieerde, um die einzelnen Einstellungen zu ändern.
V.E. MODE (Modus für visuelle Effekte)
Bei einer Bildquelle wird auf alle Monitore ein visueller Effekt angezeigt.
MODE1: Zeilenbewegung in willkürlicher Reihenfolge zwischen den Monitoren.
MODE2: Blockbewegung in willkürlicher Reihenfolge zwischen den Monitoren.
MODE3: Ein visueller Effekt wird ständig auf die beiden Monitore angewendet, die an die Ausgänge AUX OUT 1/2 angeschlossen sind.
MODE4: MODE 1 bis 3 werden in willkürlicher Reihenfolge auf die Monitore angewendet.
• Wenn der Modus V.E.MODE aktiviert ist, wird der Modus SPE.ANA deaktiviert.
• Wenn kein Bild eingespeist wird, kann das Bild in V.E.MODE verzerrt sein. Dies ist keine Fehlfunktion. Stellen Sie in diesem Fall V.E. MODE mit einem
Eingangsbild, z. B. DVD, ein.
SPE.ANA
Sie können aus MODE1 bis 6 einen Modus auswählen.
SCAN: Es wird automatisch zwischen MODE1 bis 6 gewechselt.
• Wenn der Modus SPE. ANA aktiviert ist, wird der Modus V.E.MODE deaktiviert.
AUX1/2/3 SYNC
Normalerweise sollten Sie das Gerät in MODE1 betreiben. Wenn die Anzeige jedoch unscharf ist, stellen Sie MODE2 oder 3 ein.
AUX1/2/3 SIG.
Dient zum Wechseln zwischen NTSC und PAL.
RETURN
Es erscheint wieder die normale Anzeige.
V.E. MODE oder SPE.ANA wird gestartet, sofern aktiviert.
VORSICHT
Dieses Symbol weist auf wichtige Anweisungen hin. Bei Nichtbeachtung besteht die Gefahr von Verletzungen bzw.
Sachschäden.
NUR DAS VORGESCHRIEBENE ZUBEHÖR VERWENDEN UND DIESES SICHER EINBAUEN. Verwenden Sie ausschließlich das vorgeschriebene
Zubehör. Andernfalls wird das Gerät möglicherweise beschädigt, oder es läßt sich nicht sicher einbauen. Wenn sich Teile lösen, stellen diese
eine Gefahrenquelle dar, und es kann zu Betriebsstörungen kommen.
DAS GERÄT NICHT AN STELLEN EINBAUEN, AN DENEN ES HOHER FEUCHTIGKEIT ODER STAUB AUSGESETZT IST. Bauen Sie das Gerät
so ein, daß es vor hoher Feuchtigkeit und Staub geschützt ist. Wenn Feuchtigkeit oder Staub in das Gerät gelangen, kann es zu Betriebsstörungen
kommen.
VERKABELUNG UND EINBAU VON FACHPERSONAL AUSFÜHREN LASSEN. Die Verkabelung und der Einbau dieses Geräts erfordern
technisches Geschick und Erfahrung. Zu Ihrer eigenen Sicherheit sollten Sie Verkabelung und Einbau dem Händler überlassen, bei dem Sie
das Gerät erworben haben.
DIE KABEL SO VERLEGEN, DASS SIE NICHT GEKNICKT ODER DURCH SCHARFE KANTEN GEQUETSCHT WERDEN. Verlegen Sie die Kabel
so, daß sie sich nicht in beweglichen Teilen wie den Sitzschienen verfangen oder an scharfen Kanten oder spitzen Ecken beschädigt werden
können. So verhindern Sie eine Beschädigung der Kabel. Wenn Sie ein Kabel durch eine Bohrung in einer Metallplatte führen, schützen Sie
die Kabelisolierung mit einer Gummitülle vor Beschädigung durch die Metallkanten der Bohrung.
Maßregeln für sicheren Betrieb
WARNUNG
Dieses Symbol weist auf wichtige Anweisungen hin. Bei Nichtbeachtung besteht die Gefahr von schweren Verletzungen
oder Todesfällen.
Einbau
Montage mit Velcro-Klettverschlüssen (Abb. 1)
1. Bringen Sie eine Velcro-Klettverschlüsse auf der Montageoberfläche an. Die rauhe Seite muß auf das Gerät weisen.
2. Entfernen Sie die Folie an der Klebeseite der Velcro-Klettstreifen. Drücken Sie das Gerät auf die Montagestelle.
Montage mit Hilfe von Schrauben (Abb. 2)
1. Halten Sie das Gerät als Schablone an die Montagestelle, und markieren Sie die erforderlichen Bohrungen. Bevor Sie die Bohrungen
anbringen, stellen Sie sicher, daß sich hinter der Montageoberfläche keine Teile befinden, die beschädigt werden könnten.
2. Bringen Sie die Bohrungen an, und befestigen Sie das Gerät mit den mitgelieferten Schneidschrauben (M4x14).
TAG INTE ISÄR OCH GÖR INGA ÄNDRINGAR. Det kan resultera i en olycka, brand eller elektriska stötar.
FÖRVARA MINDRE FÖREMÅL, SOM T.EX. BATTERIER, UTOM RÄCKHÅLL FÖR BARN. Om något föremål skulle sväljas, skall en läkare
kontaktas omedelbart.
ANVÄND RÄTT AMPERETAL VID BYTE AV SÄKRINGAR. Fel amperetal kan orsaka brand eller elektriska stötar.
ANVÄND BARA ENHETEN I BILAR MED 12-VOLTSYSTEM SOM HAR NEGATIV (–) JORD. (Återförsäljaren kan hjälpa dig om du är osäker.)
Felaktig anslutning kan resultera i brand, elektriska stötar eller andra skador.
KOPPLA UR KABELN FRÅN DET NEGATIVA (–) UTTAGET PÅ BILBATTERIET INNAN ANSLUTNINGARNA GÖRS. Detta för att undvika risken
för elektriska stötar eller olycksfall på grund av kortslutning.
KAPA INTE BORT KABELMANTELN FRÅN EN STRÖMKABEL FÖR ATT STRÖMFÖRSÖRJA NÅGOT ANNANT TILLBEHÖR. Det leder till en för
hög kabelbelastning och kan resultera i brand eller elektriska stötar.
SE TILL ATT VARKEN RÖR, VÄTSKELEDNINGAR ELLER KABLAR VIDRÖRS, SKADAS ELLER FÖRHINDRAS VID BORRNING AV HÅL. Undersök
chassit innan hålen borras så att inte några slangar, kablar, bränsleledningar eller liknande råkar skadas. Det kan leda till att brand uppstår.
MONTERA VARKEN MUTTRAR ELLER BULTAR I NÅGON DEL AV BROMSSYSTEMET VID JORDANSLUTNINGAR. Bultar eller muttrar som
hör till någon vätsketank, styr- eller bromssystemet (eller något annan system som är av betydelse för säkerheten) ska ALDRIG användas för
kabeldragning eller jordanslutning. Användandet av sådana delar kan leda till att fordonets styrförmåga försämras och orsaka bromsfel, brand
eller personskada.
SE TILL ATT INTE KABLARNA TRASSLAR IN SIG I OMGIVANDE FÖREMÅL. Utför kabeldragningen enligt anvisningarna för att undvika
arrangemang som kan äventyra körningen. Kablar och anslutningar i närheten av rattstång, växelspak, bromspedal och liknande kritiska
platser kan vara mycket farligt.
DEN HÄR PRODUKTEN ÁR ENDAST AVSEDD FÖR MONTERING I BILAR MED 12 VOLTS-SYSTEM. Annan användning kan resultera i brand,
elektriska stötar eller andra skador.
GÖR ANSLUTNINGARNA PÅ KORREKT SÄTT. Felaktiga anslutningar kan orsaka brand eller skador på enheten.
Svenska
Manövrering
För korrekt manövrering ansluter du REAR SEL1-eller REAR SEL2-kabeln till chassijorden via en omkopplare eller liknande. Mer information kan
du få från en auktoriserad ALPINE-återförsäljare.
När CVA-1004/CVA-1004R är ansluten kan du inte ställa in V.E.MODE/SPE.ANA i menyn SETUP.
Manövrering kan inte heller utföras från CVA-1004/CVA-1004R när den är ansluten. Mer information finns i bruksanvisningen till CVA-1004/CVA-
1004R.
Växla källa för utgångarna
Du kan växla bilden från AUX OUT1/2 för de olika bildskärmarna.
1. Anslut REAR SEL1- eller 2-kabeln ett ögonblick till chassijorden.
Varje gång du ansluter växlar bilden för de olika bildskärmarna.
AUX1 → AUX2 → AUX3(CAMERA) → OFF
∗
→ AUX1
∗
Gäller bara när den är ansluten till CVA-1004/CVA-1004R
• Om du väljer en källa som inte är ansluten kan störningar visas. Det är inte ett tecken på att något är fel.
SETUP
Du kan utföra de olika inställningarna genom att utföra nedanstående procedur.
Inställningsmenyn gäller både för REAR SEL1 och REAR SEL2.
1. Anslut REAR SEL1- eller 2-kabeln till chassijorden i minst 2 sekunder.
SETUP-läget aktiveras.
2. Välj SETUP-alternativ genom att ansluta kabeln REAR SEL1 eller 2 ett ögonblick till jord.
V.E.MODE → SPE.ANA → AUX1 SYNC → AUX2 SYNC → AUX3 SYNC → RETURN → AUX1 SIG. → AUX2 SIG. → AUX3 SIG → RETURN →
V.E.MODE
3. För att ändra de olika inställningarna ansluter du REAR SEL1- eller 2-kabeln till chassijorden i minst 2 sekunder.
V.E. MODE (Visual Effect Mode, bildeffektläge)
För en bildkälla gäller bildeffekten (Visual Effect) varje bildskärm.
MODE1: Linjer rör sig i ett slumpmönster mellan bildskärmarna.
MODE2: Block rör sig i ett slumpmönster mellan bildskärmarna.
MODE3: Visual Effect gäller kontinuerligt de två bildskärmar som får sin signal från AUX OUT 1/2-terminalerna.
MODE4: MODE 1 till 3 utförs i ett slumpmönster mellan bildskärmarna.
• När V.E.MODE är aktiverat avbryts SPE.ANA-läget.
• När ingen bild matas in kan det hända att bildstörningar uppstår i V.E.MODE. Det är inte ett tecken på att något är fel. I så fall ställer du V.E. MODE
med en bild som matas in, t.ex. från en DVD-skiva.
SPE.ANA
Du kan välja önskat läge från MODE1 till och med 6.
SCAN: MODE1 till 6 växlas automatiskt.
• När SPE. ANA-läget är aktiverat avbryts V.E.MODE-läget.
AUX1/2/3 SYNC
Den här enheten används i normala fall i MODE1-läge. Om bilden är oskarp kan du välja MODE2 eller 3.
AUX1/2/3 SIG.
Signalen växlas mellan NTSC och PAL.
RETURN
Bildskärmen återgår till normalläge.
I påslaget läge startas antingen V.E. MODE eller SPE.ANA.
FÖRSIKTIGHET!
Den här symbolen markerar viktig information. Ignorera inte det som sägs här eftersom det kan leda till skador på person
eller egendom.
ANVÄND ALLTID SPECIFICERADE TILLBEHÖR OCH MONTERA TILLBEHÖREN ORDENTLIGT. Användandet av andra delar än som är avsedda
för denna apparat kan leda till att apparaten skadas invändigt eller till ostadig montering på grund av lossnande delar.
MONTERA INTE APPARATEN DÄR DEN UTSÄTTS FÖR FUKT ELLER DAMM. Undvik att installera enheten på platser där fukt och damm kan
tränga in och ställa till skador.
LÅT EN FACKKUNNIG TEKNIKER GÖRA KABELDRAGNINGEN OCH MONTERINGEN. Kabeldragningen och monteringen av denna apparat
kräver teknisk kunskap och erfarenhet. Kontakta återförsäljaren, som sålde apparaten, för utförandet av säker montering.
DRA KABLARNA RAKA OCH SÅ ATT DE INTE KOMMER I KLÄM ELLER SKAVER MOT SKARPA KANTER. Undvik kläm- och nötskador genom
att se till att kablarna går fria från rörliga delar (t.ex. bilsätenas glidbanor) och skarpa och spetsiga kanter. Om kablarna måste dras genom
hål i plåten bör gummibussningar användas som skydd, så att inte kablarna ligger och nöter mot metallen.
Observera angående säker användning
VARNING!
Den här symbolen markerar viktig information. Ignorera inte det som sägs här, eftersom det kan leda till allvarliga
olyckor, till och med med dödlig utgång.
Installation
Montering med kardborrfäste (Fig. 1)
1. Fäst en kardborrfäste på monteringsytan. Den ruggade ytan ska vändas mot enheten.
2. Ta bort skyddspapperet från kardborrbandens självhäftande yta. Tryck ned enheten där den ska vara placerad.
Montering med skruvinfästning (Fig. 2)
1. Använd enheten som mall och håll den som du tänker montera den och markera var du ska förborra skruvhålen. Innan du börjar borra bör
du p2-ha kontrollerat ordentligt att det inte finns något på monteringsytans baksida som kan skadas av borren.
2. Borra hålen och skruva fast enheten med de medföljande självgängande skruvarna (M4x14).
Italiano
NON SMONTARE O MODIFICARE. Tale azione potrebbe causare incidenti, incendi o scosse elettriche.
TENERE LE PARTI PICCOLE QUALI LE BATTERIE FUORI DALLA PORTATA DEI BAMBINI. Se ingeriti potrebbero causare gravi danni. In caso
di ingerimento, consultare immediatamente un medico.
USARE FUSIBILI DI RICAMBIO DELL'AMPERAGGIO CORRETTO. Altrimenti potrebbero derivarne incendi o scosse elettriche.
UTILIZZARE SOLO IN VEICOLI CON TERRA NEGATIVA A 12 VOLT (se non si è sicuri, controllare con il proprio rivenditore). Diversamente si
potrebbero causare incendi o altri danni.
PRIMA DI ESEGUIRE I COLLEGAMENTI, SCOLLEGARE IL CAVO DEL TERMINALE NEGATIVO DELLA BATTERIA. Altrimenti potrebbero derivare
scosse elettriche o altre lesioni dovute a cortocircuiti.
NON UTILIZZARE I CAVI PER EFFETTUARE ALTRI COLLEGAMENTI. Non eliminare mai le parti isolanti dei cavi per alimentare altri apparecchi.
Diversamente la capacità di trasporto di corrente del cavo in questione viene superata causando incendi o scosse elettriche.
NELL'EFFETTUARE I FORI, NON DANNEGGIARE I TUBI O I CAVI. Nell'effettuare i fori nel telaio per l'installazione, fare attenzione a non entrare
in contatto, danneggiare o ostruire i tubi, i condotti della benzina, i serbatoi o i cavi elettrici. La non osservanza di queste precauzioni potrebbe
causare incendi.
PER ESEGUIRE I COLLEGAMENTI DI TERRA, NON UTILIZZARE BULLONI O DADI DEI SISTEMI DI FRENATA O DI STERZO. Non utilizzare MAI
bulloni o dadi dei sistemi di frenata e di sterzo (o di qualsiasi altro sistema di sicurezza), o dei serbatoi per eseguire l'installazione o per i
collegamenti di terra. L'utilizzo di queste parti potrebbe inibire il controllo del veicolo e causare incendi o altro.
EVITARE CHE I CAVI SI IMPIGLINO AGLI OGGETTI CIRCOSTANTI. Effettuare i collegamenti seguendo le istruzioni in modo che i cavi non
interferiscano con la guida. I cavi o i fili che interferiscono o si impigliano in parti quali lo sterzo, la leva del cambio, i pedali, ecc. potrebbero
essere pericolosi.
UTILIZZARE IL PRODOTTO IN VEICOLI CON BATTERIA DA 12 V. Un utilizzo diverso da quello indicato potrebbe causare incendi, scosse
elettriche o altri incidenti.
ESEGUIRE CORRETTAMENTE I COLLEGAMENTI. Altrimenti ne potrebbero derivarne incendi o danni al prodotto.
Funzionamento
Per il funzionamento corretto, collegare i cavi REAR SEL1 o REAR SEL2 alla messa a terra del telaio tramite un commutatore o simili. Per ulteriori
informazioni, consultare un rivenditore ALPINE autorizzato.
Se il modello CVA-1004/CVA-1004R è collegato, il modo V.E.MODE/SPE.ANA nel menu SETUP non è disponibile.
Si noti inoltre che le operazioni sono effettuabili se il modello CVA-1004/CVA-1004R è collegato. Per ulteriori informazioni, consultare il manuale
dell'utente del modello CVA-1004/CVA-1004R.
Commutazione della sorgente di uscita
È possibile commutare l'uscita video da AUX OUT1/2 per ciascun monitor.
1. Collegare il cavo REAR SEL1 o 2 per alcuni istanti alla messa a terra del telaio.
Ciascun collegamento cambia la sorgente video per ciascun monitor.
AUX1 → AUX2 → AUX3(CAMERA) → OFF
∗
→ AUX1
∗
Solo se collegato al modello CVA-1004/CVA-1004R
• Se viene selezionata una sorgente scollegata, è possibile che si verifichino disturbi. Non si tratta di un problema di funzionamento.
SETUP
È possibile eseguire tutte le impostazioni seguendo la procedura descritta di seguito.
REAR SEL1 e REAR SEL2 condividono lo stesso menu SETUP.
1. Collegare il cavo REAR SEL1 o 2 alla messa a terra del telaio per almeno 2 secondi.
Il modo SETUP viene attivato.
2. Per selezionare la voce SETUP, collegare temporaneamente il cavo REAR SEL1 o 2 alla messa a terra.
V.E.MODE → SPE.ANA → AUX1 SYNC → AUX2 SYNC → AUX3 SYNC → RETURN → AUX1 SIG. → AUX2 SIG. → AUX3 SIG. → RETURN →
V.E.MODE
3. Collegare il cavo REAR SEL1 o 2 alla messa a terra del telaio per almeno 2 secondi per cambiare ciascuna impostazione.
V.E. MODE (Visual Effect Mode, modo effetto visivo)
Per ciascuna sorgente video, il modo Visual Effect viene applicato a ciascun monitor.
MODE1: movimento lineare in sequenza casuale tra i monitor.
MODE2: movimento a blocchi in sequenza casuale tra i monitor.
MODE3: Visual Effect viene applicato in modo continuo per entrambi i monitor collegati ai terminali AUX OUT 1/2.
MODE4: i modi da 1 a 3 vengono applicati in sequenza casuale tra i monitor.
• Se V.E.MODE è attivato, il modo SPE.ANA viene disattivato.
• Se non vengono trasmesse immagini, è possibile che l'immagine nel modo V.E.MODE risulti distorta. Non si tratta di un problema di funzionamento.
In tal caso, impostare V.E. MODE quando viene immessa un'immagine, ad esempio mediante un DVD.
SPE.ANA
È possibile selezionare il modo desiderato da MODE1 a MODE6.
SCAN: i modi da 1 a 6 vengono commutati automaticamente.
• Se il modo SPE. ANA è attivato, V.E.MODE viene disattivato.
AUX1/2/3 SYNC
Questo apparecchio viene solitamente utilizzato in MODE1. Tuttavia, se la visualizzazione non è chiara, impostare MODE2 o 3.
AUX1/2/3 SIG.
Il segnale viene commutato tra NTSC e PAL.
RETURN
Viene ripristinata la visualizzazione normale.
Se attivati, vengono avviati i modi V.E. MODE o SPE.ANA.
ATTENZIONE
Questo simbolo indica istruzioni importanti. La non osservanza di queste norme potrebbe causare ferite o provocare
danni alle cose.
UTILIZZARE LE PARTI ACCESSORIE SPECIFICATE E INSTALLARLE IN MODO CORRETTO. Assicurarsi di utilizzare solo parti accessorie
specificate. L'utilizzo di altri componenti potrebbe danneggiare l'apparecchio all'interno o determinare in un'installazione non corretta. I
componenti potrebbero non rimanere collegati in modo saldo e provocare problemi di funzionamento o pericoli.
NON INSTALLARE IN LUOGHI ECCESSIVAMENTE UMIDI O POLVEROSI. Evitare di installare l'apparecchio in luoghi eccessivamente umidi
o polverosi. La presenza di umidità o polvere all'interno del prodotto potrebbe causare problemi di funzionamento.
I COLLEGAMENTI E L’INSTALLAZIONE DEVONO ESSERE EFFETTUATI DA PERSONALE QUALIFICATO. I collegamenti e l’installazione
dell’apparecchio richiedono conoscenze tecniche ed esperienza particolari. Per ragioni di sicurezza, contattare sempre il rivenditore presso
il quale è stato acquistato il prodotto per eseguire l’installazione.
SISTEMARE I CAVI IN MODO CHE NON VENGANO PIEGATI O COMPRESSI DA PARTI METALLICHE TAGLIENTI. Per evitare che vengano
danneggiati o piegati, sistemare i cavi e i fili lontano da parti mobili (quali le guide dei sedili) o da parti taglienti o aguzze. Se i cavi vengono
fatti passare attraverso un foro metallico, utilizzare un anello di gomma per evitare che l'isolante dei cavi venga tagliato dal bordo metallico
del foro.
Punti da osservare per un uso sicuro
AVVERTIMENTO
Questo simbolo indica istruzioni importanti. La non osservanza di tali norme potrebbe causare gravi ferite o morte.
Installazione
Installazione con il nastro Velcro (Fig. 1)
1. Posizionare un nastro Velcro sulla superficie di montaggio, con la parte ruvida rivolta verso l’apparecchio.
2. Rimuovere la protezione della parte adesiva del nastro Velcro. Premere l’apparecchio sulla posizione di montaggio.
Installazione con le viti (Fig. 2)
1. Utilizzare l’apparecchio come modello, tenerlo nella posizione di montaggio e contrassegnare i fori da perforare. Prima di praticare i fori,
assicurarsi che dietro la superficie di montaggio non vi siano oggetti che potrebbero essere danneggiati.
2. Praticare i fori e fissare l’apparecchio con le viti autofilettanti (M4x14) in dotazione.
ON
OFF
Colour Control
Fondmonitor
(Separat erhältlich)
Monitor posteriore
(Venduto separatamente)
Bakre bildskärm
(Säljs separat)
Fondmonitor
(Separat erhältlich)
Monitor posteriore
(Venduto separatamente)
Bakre bildskärm
(Säljs separat)
Verstärker
Amplificatore
Förstäkare
Subwoofer
Subwoofer
Subwoofrarna
Verstärker
Amplificatore
Förstäkare
Frontlautsprecher
Anteriore
Fram
Verstärker
Amplificatore
Förstäkare
Hecklautsprecher
Posteriore
Baksida
Navigationssystem
(Separat erhältlich)
Sistema di navigazione
(Venduto separatamente)
Navigeringssystem
(Säljs separat)
CVA-1004/CVA-1004R
REAR SEL1
(Gray/Pink)
REAR SEL2
(Black/Pink)
IGNITION
(Red)
REVERSE
(Orange/White)
BATTERY
(Yellow)
GND
(Black)
Heckkamera
(Separat erhältlich)
Macchina fotografica posteriore
(Venduto separatamente)
Bakre kamera
(Säljs separat)
REMOTE IN
(White/Brown)
(White/Brown)
KCE-150V
∗
3
∗
4
∗
3
∗
3
∗
3
∗
2
(Separat erhältlich)
(Venduto separatamente)
(Säljs separat)
DVD-Player
∗
1
Lettore DVD
∗
1
DVD-spelare
∗
1
(Separat erhältlich)
(Venduto separatamente)
(Säljs separat)
Fernsehtuner
Televisione
TV-tuner
(Separat erhältlich)
(Venduto separatamente)
(Säljs separat)
(Separat erhältlich)
(Venduto separatamente)
(Säljs separat)
REMOTE OUT
8
99
!!
&
(
$
%
)
"
"
"
#
~
+
+
,
-
9
;
<
.
:/
6
5
2
1
3
7
4
Deutsch/Italiano/Svenska
Anschlüsse/Collegamenti/Anslutningar
Produktspecifikationer
Varumärke: | Alpine |
Kategori: | ej kategoriserat |
Modell: | KCE-104V |
Behöver du hjälp?
Om du behöver hjälp med Alpine KCE-104V ställ en fråga nedan och andra användare kommer att svara dig
ej kategoriserat Alpine Manualer
1 Oktober 2025
1 Oktober 2025
1 Oktober 2025
30 September 2025
30 September 2025
30 September 2025
30 September 2025
30 September 2025
30 September 2025
30 September 2025
ej kategoriserat Manualer
- Rigol
- Edelrid
- Harder & Steenbeck
- Britax
- Martin Yale
- Mennekes
- Spelsberg
- Weidmüller
- Metz Connect
- KoolStar
- Calorex
- Jung
- AeroCool
- Klipsch
- Tork
Nyaste ej kategoriserat Manualer
3 Oktober 2025
3 Oktober 2025
3 Oktober 2025
3 Oktober 2025
3 Oktober 2025
3 Oktober 2025
3 Oktober 2025
3 Oktober 2025
3 Oktober 2025
3 Oktober 2025