Monacor DA-8000RC Bruksanvisning
Läs gratis den bruksanvisning för Monacor DA-8000RC (42 sidor) i kategorin Säkerhet. Guiden har ansetts hjälpsam av 16 personer och har ett genomsnittsbetyg på 4.3 stjärnor baserat på 8.5 recensioner. Har du en fråga om Monacor DA-8000RC eller vill du ställa frågor till andra användare av produkten? Ställ en fråga
Sida 1/42

®
Copyright
©
by MONACOR INTERNATIONAL GmbH & Co. KG, Bremen, Germany. All rights reserved. A-0434.99.01.07.2005
®
DA-8000
Best.-Nr.04.3060
D A CH
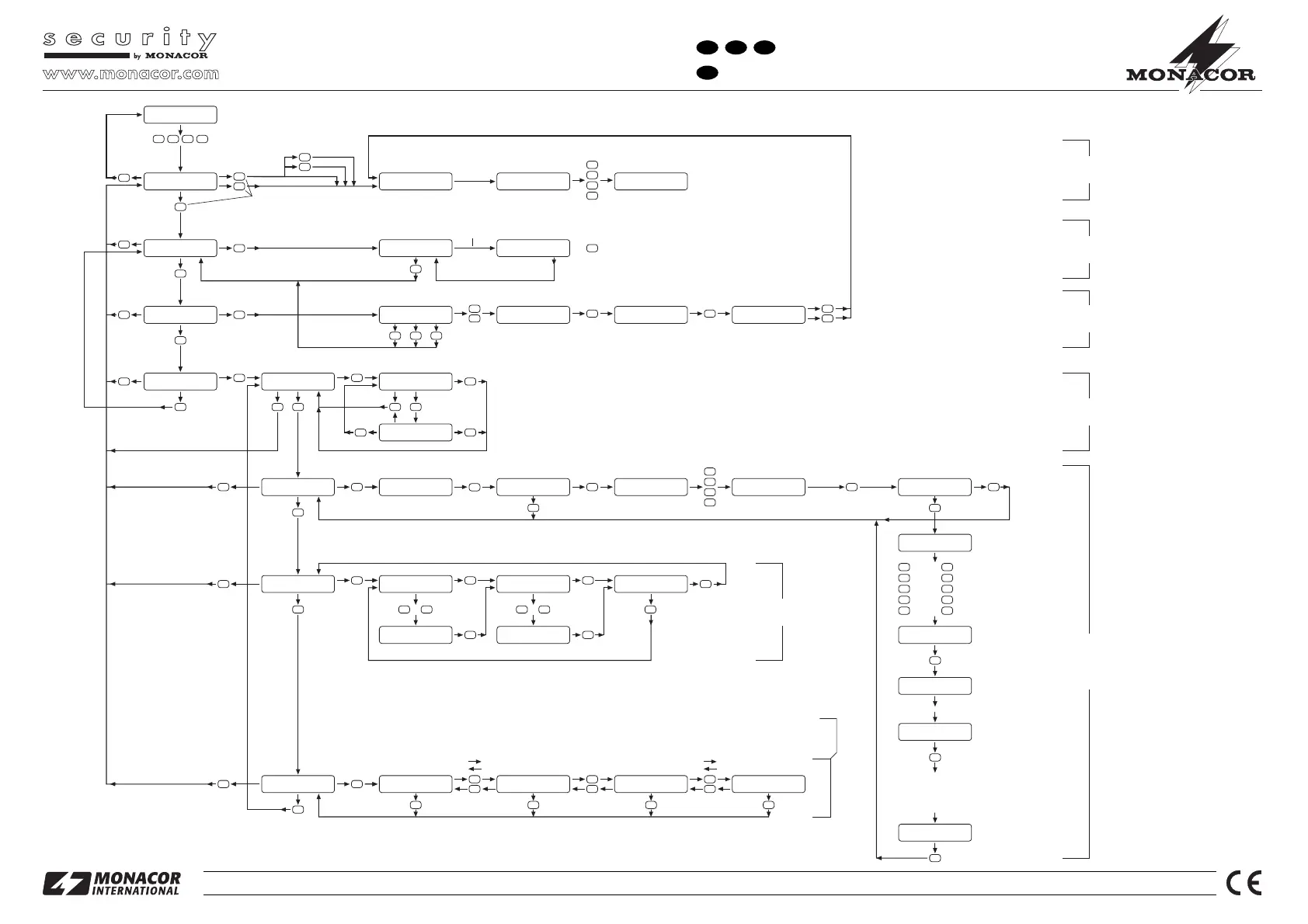
Bedienmenü
User Menu
GB
Alarmzentrale ist unscharf
alarm control system is unset
Zugangscode eingeben
(voreingestellt = 5, 6, 7, 8)
enter access code
(default = 5, 6, 7, 8)
5 6 7 8
Do You Want to...
Set User 1 ?
No
Full
nicht länger als 15 Sek. warten,
sonst wird das Menü wieder verlassen
do not wait more than 15 sec. otherwise
the menu will be exited
Do You Want to...
Test ?
No
Yes
Do You Want to...
Delete Zone ?
No
Yes
Do You Want to...
Select Options ?
No
Yes
0
0
0
Do You Want to...
Program Chime ?
Yes
No
Do You Want to...
Program Codes ?
No
Yes
Do You Want to...
Set Date/Time ?
Yes
No
Do You Want to...
View Log ?
Yes
No
01 Jan 17:51:54
KP Tamper
No
01 Jan 06:30:54
Off User 1
Yes
01 Jan 03:05:12
Alarm
No
Yes
01 Jan 03:05:12
Zone4
0
No
Yes
(nur Beispiele)
(examples only)
Type Day/Mnth
0000
"
Type Day/Mnth
2807
"
1 0
...
Yes
Type Hrs/Mins
0000
"
1 0
...
Yes
Type Hrs/Mins
1545
"
28 Jul 15:45
Ok?
Yes
No
Code 5
####
Chime
Off
No
Chime
On
Yes
0
länger zurückliegende Ereignisse
jüngere Ereignisse
previous events
recent events
No
Yes
0
0
0
0
Exit Now!...
Ok!
01 Jan 12:35
<<< SET >>>
Austrittverzögerungszeit läuft ab
exit delay time is running
Alarmzentrale ist scharf
alarm control system is set
5
6
7
8
(Voreinstellung)
(default setting)
01 Jan 13:17
<<< UNSET >>>
Alarmzentrale ist unscharf
alarm control system is unset
Walktesting...
Ok!
Walktesting...
Zone8
In jeder Zone einen Alarm auslösen
trigger an alarm in each zone
0
9
In dieser Menüebene lässt sich mit der Taste 9
zum Testen die Sirene und Blitzleuchte ein- und ausschalten
in this menu level it is possible to switch on and off the siren
and strobelight for testing with the button 9
Enabled Zones...
12345678
0
1
5
Beispiel
example
Enabled Zones...
-234-678
Do You Want to...
Test ?
7
6
3
9
Beispiel • example
Code 5
7639
"
Yes
01 Jan 09:59
<<< UNSET >>>
No Yes
YesYes
0
000
Ereignisse abrufen
calling the log
Datum und Uhrzeit einstellen
setting date and time
Zugangscode ändern oder
weitere Codes einrichten
changing the code or
creating further codes
Funktion „Chime“ ein- und ausschalten
switching on and off the function “Chime”
Zonen deaktivieren und Zentrale scharf schalten
deactivating zones and activating the alarm control system
Testmodus
test mode
Zentrale scharf oder unscharf schalten
setting or unsetting the alarm control system
No
Code 5
0000
"
0
Do You Want to...
Set User 1 ?
0
wenn kein Alarm mehr anliegt
if no alarm is present any more
Yes
Select 1..9
5
Code 5 Text
User 5
No
Yes
Code 5 Text
-
Code 5 Text
W
Yes
Code 5 Text
W-
...
1
= A, B, C
2
= D, E, F
3
= G, H, I
4
= J, K, L
5
= M, N, O
6
= P, Q, R
7
= S, T, U
8
= V, W, X
9
= Y, Z, blank
0
= 1, 2, … 0
Yes
Code 5 Text
WALTER-
Yes
vom letzten dargestellten Zeichen
bis zum 8. Zeichen
Leerzeichen eintippen
enter blanks from the last character
shown to the 8th character
Code 5 Text
WALTER
Part
2
3
Part 3
Part 2
Part 1
Full
Modus
mode
Beispiel
example
Full
Part
®
Produktspecifikationer
| Varumärke: | Monacor |
| Kategori: | Säkerhet |
| Modell: | DA-8000RC |
Behöver du hjälp?
Om du behöver hjälp med Monacor DA-8000RC ställ en fråga nedan och andra användare kommer att svara dig
Säkerhet Monacor Manualer
9 September 2024
1 September 2024
30 Augusti 2024
30 Augusti 2024
28 Augusti 2024
28 Augusti 2024
27 Augusti 2024
24 Augusti 2024
24 Augusti 2024
24 Augusti 2024
Säkerhet Manualer
- GE Security
- Elro-Flamingo
- Netgear
- Fracarro
- Perel
- Guardall
- Lamax
- Oplink
- Satel
- Kocom
- Storage Options
- Somfy
- Indexa
- Marquant
- First Alert
Nyaste Säkerhet Manualer
19 Februari 2025
12 Januari 2025
7 Januari 2025
7 Januari 2025
24 Oktober 2024
22 Oktober 2024
21 Oktober 2024
20 Oktober 2024
20 Oktober 2024
Axis Camera Station S9001 Mk II Desktop Terminal Bruksanvisning
19 Oktober 2024